2013年河南地区中招英语试卷及答案解析
2013河南英语中招试卷分析
2013年河南中招英语试卷分析2013年河南中考已经落下了帷幕。
当看到2013年河南中考英语试题时,总体感觉中考英语继续体现了“稳中求变,稳中求新”的命题原则,难度是稳中有升。
试题既保证了具有较高的信度、适中的难度和必要的区分度,又准确体现对中学英语教学的要求和对中学英语教学方面的导向作用。
考查方式较为灵活,着重考查了学生的基本能力、综合能力、应用能力和创新能力,同时提醒学生必须重视提高运用所学知识分析、解决问题的能力。
试题材料新颖,不落俗套;尤其是写作部分既贴近学生生活,使学生有话可写,切入点很好。
分析如下:本次考试试卷结构与往年相同,共七大题,试卷共10页,满分120分。
考试时间100分钟。
一、听力理解试题分析听力试题的设计考查考生的听辨能力以及整合推断的能力。
听力试题1--15细节考察,相对简单。
16--20篇章理解,要求考生根据短文内容,找出与图中每个题号所在位置相对应的地点,是一道集思考,判断,观察,动手,动脑于一体的综合性试题,尤其是地图的分析对学生来说本来就是个难点,因此这个题难度有点大。
抽样调查了210份,均为随机抽样,抽样结果如下:1.平均分:14.71分;2.优秀人数(大于16分)101人,优秀平均分18.18分, 优秀率为48.10%;3.及格人数(大于12分)162分,及格平均分为16.46分,及格率为77.14分。
根据学生的答卷情况,听力错题情况总结如下:1.选项A.B.C.D.书写不规范,16---20题中出现F选项;2.选项答案中出现两个答案,出现两种颜色的笔迹;3.16—20题,有些试卷没有填写A.B.C.D.字母答案,而用题目中的单词来作答,审题不清或平时缺乏规范训练;4.20个题目中错题主要集中在:1、8、10、11、12、16、18.备考策略【常考】时间when, what time, how long(具体点钟、时间段、日期等地点 where(根据说话内容推测说话地点)、原因 why(关注说话的人物,根据人物不同判定原因不同)、人物 who(人物与事件相匹配)、事件what (根据说话内容判定事件或观点)、数字how many, how much, what(注意数字间的关系,需整合信息)天气what、how(确认何时得天气状况)看法 what, how(确认是谁的看法)颜色what color、方式 how(注意同义词的提示)等。
2013年河南中考英语试题及答案word版
2013年河南中考英语试题及word版2013年河南中考英语试题及word版一、听力部分(20分)1. A. cousins B. classmates C. friends2. A. Australia B. Austria C. America3. A. a doctor and a nurse B. a driver and a passengerC. a teacher and a student4. A. Monday B. Wednesday C. Friday5. A. a doctor B. a teacher C. a student6. A. by bus B. by bike C. on foot7. A. in 2010 B. in 2011 C. in 20128. A. sports B. friends C. family9. A. It's raining heavily. B. It's really hot. C.It's snowing.10. A. at the station B. in the office C. at the airport11. A. They are eating lunch. B. They are having class.C. They are playing ping-pong.12. A. A small house. B. A big house. C. A beautiful house.13. A. An apple. B. A pear. C. A banana.14. A. Sunday. B. Monday. C. Tuesday.15. A. He is funny. B. He is cool. C. He is strange.16. A. Red. B. Yellow. C. Blue.17. A. She is short. B. She is tall. C. She is fat.18. A. From Australia. B. From America. C. From England.19. A. June 1. B. July 1. C. August 1.20. A. In a park. B. In a zoo. C. In a supermarket.二、单选部分(20分)21. A. Since B. Until C. After D. Before22. A. take B. took C. will take D. takes23. A. less B. least C. fewer D. little24. A. my B. I C. me D. mine25. A. at B. on C. for D. to26. A. late B. early C. later D. soon27. A. has an appointment B. has an interview C. has an exam D. has a holiday28. A. never B. seldom C. always D. often29. A. when B. how C. what D. where30. A. bright B. heavy C. light D. dark31. A. had B. has C. will have D. have32. A. how B. what C. which D. why33. A. first B. second C. third D. fourth34. A. early enough B. enough early C. too early D. far too early35. A. matter B. ask C. think D. hear36. A. takes B. took C. will take D. taking37. A. at B. for C. with D. on38. A. foreign B. from foreign C. for foreign D. foreigner39. A. in B. on C. with D. for40. A. Does B. Is C. Can D. Should三、完型填空部分(10分)41. A. some B. any C. much D. many42. A. went B. go C. will go D. goes43. A. with B. to C. at D. in44. A. beautiful B. pretty C. ugly D. bad45. A. slowly B. quickly C. happily D. terribly46. A. four B. fifth C. sixth D. seven47. A. or B. and C. but D. so48. A. help B. helped C. helping D. to help49. A. for B. at C. on D. in50. A. happily B. carefully C. easily D. lively四、阅读理解部分(30分)A51. B. She likes the food there.52. C. For four years.53. A. She wants to study the culture and language of China.54. B. Because she wants to explore new cultures.55. D. She loves the seafood.B56. D. In a dance competition.57. C. She had no time to prepare for it.58. A. She was disappointed.59. B. It is important to have hobbies.60. D. She felt proud of herself.C61. C. Soccer.62. A. The school's soccer team.63. B. Because she was good at it.64. D. They won every game that season.65. A. Enjoying participating in sports.D66. D. By taking a break and looking around.67. C. There was too much traffic.68. B. He decided to take a walk.69. A. A coffee shop.70. B. He drank some coffee and enjoyed the peaceful atmosphere.五、书面表达部分(20分)题目: My favorite movie starI have a favorite movie star. His name is Tom Cruise.He is an American actor and producer. He was born on July 3, 1962. He has acted in many famous movies, such as Mission: Impossible, Top Gun, and Minority Report.Tom Cruise is a very good actor. He always performswell in his movies. He is also a very brave man. He does many of his own stunts in his movies. He is very athletic and loves to do action scenes.Besides being an actor, Tom Cruise also helps others. He supports many charities and has donated a lot of money to help people in need. He is a good role model for others.I like Tom Cruise because he is a great actor and a good person. I hope he will make more great movies in the future.。
2013年河南省中考英语阅读理解答案
2013年河南省中考英语阅读理解答案2013年河南省初中学业水平暨高级中等学校招生考试试卷四、阅读理解(20小题,每小题2分,共40分)阅读下面四篇语言材料,然后按文后要求做题。
AJessie felt her life so boring one summer day. She was tired of watching TV, she read all her books, and her friends were on vacation. She wanted something different to do. Suddenly, she saw the lawn mower(割草机) sitting in the yard.“Mom,” she shouted, “I think I will mow the lawn.” Her mom ran into the yard and said, “Oh n o, you don’t. You’re too young to mow the law.”“I’m fourteen years old and know how to do it,” Jessie said. “Besides, it would help Dad out, and he won’t have to worry about it over the weekend.”Mom thought for a while and then decided to let Jessie give it a try. After all, she was home and would keep an eye on her. Jessie already knew how to start the lawn mower from watching her dad. Jessie checked the gas(汽油) to make sure it was full,and put on her gardening gloves to protect her hands. Mom watched from the kitchen window. Jessie really does know how to mow the lawn. She was very careful around the flowers and trees. When she finished, she felt so good, but she was so hot. Mom brought her some ice tea and said, “You sure did a great job. Dad wil l be very surprised.”Later that day, Dad came home and said to Jessie’s mom, “You didn’t have to mow the lawn. I was going to do it on Saturday. It looks great. Thanks.”“I didn’t mow it. Jessie did.”“Wow, our little girl is growing up!” Dad tol d Jessie what a great job she had done.“It was fun, and I will do it again next week,” said Jessie.The neighbor next door came by and asked Jessie if she wanted to mow his lawn and make some money. “Sure!” said Jessie. Jessie began mowing his lawn. Two other neighbors asked so, then another three. Jessie was now mowing lawns for them all and making some money. She was no longer bored! “I won’t have time to spend my money,” she laughed to herself.根据材料内容选择最佳答案,并将其标号填入题前括号内。
最新河南中考英语试题及答案word版
2013 年河南中考英语试卷及答案英语注意事项:1.本试卷共 10 页,七个大题,满分 120 分,考试时间 100 分钟。
请用蓝、黑色水笔或圆珠笔挺接打在试卷纸上。
2.答卷前将密封线内的项目填写清楚。
一.听力理解( 20 小题,每题 1 分,共 20 分)第一节听下边 5 段对话,每段对话后有一个小题,从题中给出的 A 、B、C 三个选项中选出最正确答案,并将其标号填入提早括号内,每段对话读两遍。
()1.Who got the first prize in the painting competition?A EricB NancyC Alex()2.How does the man usually go to work?A By bus.B On foot.C By bike.()3.What does Betty think of rhe report?A It ’ s badB. It ’ s excellent.C It-so.’ so()4.How many times has the man been to America?A Once.B TwiceC Never.()5.How much will the man pay?A $55B$95C$110第二节听下边几段对话或独白,每段对话或独白后有几个小题,从题中所给的A、B、C 三个选项中选出最正确答案,并将其标号填入提早括号内,每段对话或许独白读两遍。
听下边一段话,回答第 6 至第 7 两个小题。
()6.What the relationship between the two speaker?A .Sister and brother. B.Teacher and student. C. Mother and son.()7.Where are they?A.At home.B.At school.C.In an office.听下边一段独白,回答第8 至第 9 两个小题。
2013年河南中考英语真题及答案
2013年河南省普通高中招生考试试卷英语一、听力理解(20小题,每小题1分,共20分)第一节听下面5段对话。
每段对话后有一个小题,从题中所给的A、B、C三个选项中选出最佳答案。
每段对话读两遍。
( ) 1.Who got the first prize in the painting competition?A. Eric.B. Nancy.C. Alex.( ) 2.How does the man usually go to work?A. By bus.B. On foot.C. By bike.( ) 3.What does Betty think of the report?A. It’s bad.B. It’s excellent.C. It’s so-so.( ) 4.How many times has the man been to America?A. Once.B. Twice.C. Never.( ) 5.How much will the man pay?A.$55.B. $95.C. $110.第二节听下面几段对话或独白。
每段对话或独白后有几个小题,从题中所给的A、B、C三个选项中选出最佳答案。
每段对话或独白读两遍。
听下面一段对话,回答第6至第7两个小题。
( ) 6.What’s the relationship between the two speakers?A. Sister and brother.B. Teacher and student.C. Mother and son.( ) 7.Where are they?A. At home.B. At school.C. In an office.听下面一段独白,回答第8至第9两个小题。
( ) 8.When does Mary go to practice singing?A. On Wednesday evenings.B. On Saturday afternoons.C. On Sunday mornings.( ) 9.Why does she hardly ever go to concerts?A. Because she quite enjoys being alone.B. Because she doesn’t have mu ch money.C. Because she likes watching TV at home.听下面一段对话,回答第10至第12三个小题。
2013中考河南卷
2013年河南省初中学业水平暨高级中等学校招生考试试卷英语一、听力理解(略)二、单项选择(15 小题,每小题 1 分,共 15 分)从 A、B、C、D 四个选项中选出一个最佳答案。
21.She has got two cats now.______ black and white one is called Rosie and ______ brown one Joseph.A.The;a B.A;the C.The;the D.A;a22.If you want to change the world,you have to ______ yourself first.A.enjoy B.check C.help D.change23.He has born in Italy,but he has made China his ______.A.family B.address C.house D.home24.— What ______ the noise,Bill?— Sorry,I broke my glass.A.is B.was C.has been D.will be25.My grandpa told a good story,but I told a ______ one.A.good B.better C.best D.worse 26.— Dad,must we wait until the light becomes green?— Yes,I’m afraid we ______.That’s the traffic rule.A.can B.may C.have to D.need27.— Hey,Tom.Let’s go swimming.— Just a moment.I ______ a message.A.send B.sent C.am sending D.have sent 28.— Excuse me.I’m looking for Be the Best of Yourself.— Sorry.The book you ask for ______ out.A.is selling B.is soldC.was selling D.will be sold29.— What did you get ______ your birthday,Tony?— An iPad3,from my aunt.A.to B.at C.with D.for30.______ a light when necessary.You will bring light to other people and yourself.A.Try on B.Get on C.Turn on D.Put on31.He thinks himself somebody,but we think him ______.A.nobody B.anybody C.somebody D.everybody 32.A friend is someone ______ says,“What! You too? I thought I was the only one!”A.who B.which C.what D.whose 33.— George,how can you prove the earth is round?—I can’t,sir.______,I never said it was.A.Then B.However C.Besides D.Instead34.Do you want to be healthy? ______.Smiling can help you stay healthy.A.Smile B.Smiling C.To smile D.Smiled 35.— Miss Lee,I didn’t catch what you said.Could you tell me ______ again?— OK.A.what should we take B.where shall we meetC.when we would start D.how we will get there三、完形填空(10 小题,每小题 1 分,共 10 分)先通读短文,掌握其大意,然后从 A、B、C、D 四个选项中选出一个可以填入相应空白处的最佳答案。
最新河南省中考英语试题及答案(word版)资料
2013年河南省初中学业水平暨高级中等学校招生考试试卷英语注意事项:1.本试卷共10页,七个大题,满分120分,考试时间100分钟。
请用蓝、黑色水笔或圆珠笔直接打在试卷纸上。
2.答卷前将密封线内的项目填写清楚。
一、听力理解(20小题,每小题1分,共20分)第一节听下面5段对话,每段对话后有一个小题,从题中给出的A、B、C三个选项中选出最佳答案,并将其标号填入提前括号内,每段对话读两遍。
()1.Who got the first prize in the painting competition?A EricB NancyC Alex()2.How does the man usually go to work?A By bus.B On foot.C By bike.()3.What does Betty think of rhe report?-so.A It’s bad.B It’s excellent.C It’so()4.How many times has the man been to America?A Once.B TwiceC Never.()5.How much will the man pay?A $55 B$95 C$110第二节听下面几段对话或独白,每段对话或独白后有几个小题,从题中所给的A、B、C三个选项中选出最佳答案,并将其标号填入提前括号内,每段对话或者独白读两遍。
听下面一段话,回答第6至第7两个小题。
()6.What the relationship between the two speaker?A .Sister and brother. B.Teacher and student. C. Mother and son.()7.Where are they?A.At home.B.At school.C.In an office.听下面一段独白,回答第8至第9两个小题。
英语_2013年河南省许昌市中考英语试卷(含答案) (2)
2013年河南省许昌市中考英语试卷Ⅰ.单项选择.1. Christmas is ________special holiday when ________ whole family are supposed to get together.()A the;theB a;theC /;aD a;/2. ﹣﹣﹣What a hot day!Have you had a drink?﹣﹣﹣Yes.But I'd like to have_____after work.()A itB oneC otherD another3. ________ down the radio﹣the baby is sleeping in the next room.()A TurningB TurnC To turnD Turned4. The new movie is ________ worth seeing.()A veryB fairlyC wellD rather5. ﹣Hey,Julia.Don't forget to turn off the lights.It saves electricity.﹣Oh,I know.________ you are so interested in the environment,Jack?()A HowB How comeC WhatD What if6. It is necessary for them to support and help each other________before________during the event.()A both;andB either;orC neither;norD not;but7. I shall never forget those years________I lived on the farm with my parents,________had a great effect on my life.()A that;whichB when;whatC when;whichD which;that8. Many of the differences between the two villages in everyday life ________.()A are remainedB remainaC remainD are remaining9. ________man you choose,so long as you can finish the job on time.()A What doesn't matter is thatB It isn't matter to us whatC It doesn't matter to us whichD No matter which10. The driver wanted to park his car near the roadside but was asked by thepolice________.()A not to doB not toC not doD do not11. ________ of his address,we had a lot of trouble in finding the patient.()A Not toldB Not having toldC Not having been toldD Having not told12. The bicycle in the other shop will be________ but________.()A cheaper;not as betterB more cheaper;not as goodC cheaper;not asgood D much cheaper;not better13. I don't think that your watch is ________.()A worthy the priceB worth the priceC worthy of the priceD worth to buy14. We have no idea why one man makes an important discovery ________another man,also intelligent(聪明的),fails.()A sinceB ifC asD while15. Your room must have been cleaned yesterday,________?()A wasn't itB haven't itC hasn't itD mustn't it16. ﹣How is your friend coming?﹣I am not sure.He________drive here.()A mayB canC shouldD must17. I________tea with milk but now I ________Chinese tea since I came to China.()A used to drink;have got used to drinkingB was used to drink;are used todrinking C was used to drinking;have used to drink D used to drink;have used to drinking18. ________.We decided to eat at home.()A Being too expensive to eat at a restaurantB Being too tied to go outC As toolate D Because of the wearher was too bad19. John and I________friends for eight years.We first got to know each other at a Christmas party.But we ________each other a couple of times before that.()A had been; have metB have been;have metC had been;had metD have been;had met20. ________great progress he has made since the beginning of this term!()A HowB How aC WhatD What aⅡ.完型填空.从短文后所给各题的四个选项(A、B、C和D)中,选出可以填入空白处的最佳选项.21. Sneaker is a kind of shoe worn by many people all over the world.Some say that the word"sneaker"is another word for tennis shoe, (1)_______no one really knows where the word came from.(2)_______say it came from the old English verb"sneak", which(3)_______ to move silently and quickly.The only thing we are(4)_______is that when you put on a pair of sneakers, you(5)_______light﹣hearted, light﹣footed and ready to play.Sneakers of some kind are used by(6)_______who play tennis, basketball, and other sports.New design has been made(7)_______ for people who run slowly.But perhaps sneakers are(8)_______used by children in the United States.In fact American children of (9)_______ages would much rather play in sneakers than anything else, except perhaps(10)_______at all.New York City once held a poetry contest (诗歌比赛) for children.The subject was only"sneaker".Thousands of children sent in their(11)_______and praised the sneakers they love.One prize winner called(12)_______poem"The Sneaker and the World Peace"."When everyone is wearing sneakers, "she said, "it will be impossible to(13)_______."American school children can be seen every day(14)_______ sneakers of all colours.They put them on in the morning and take them off(15)_______.Sneakers are (16)_______washed.In fact the older and dirtier they are, the(17)_______loveable they are.When their sneakers wear out (穿破), children hate to throw them off.How do you explain the closeness between(18)_______? Perhaps another young(19)_______ in theNew York Poetry Contest said it best."A shoe is just a shoe, "he said."But a sneaker is a (20)_______."(1)A howeverB andC orD but(2)A AllB SomeC PeopleD The others(3)A appearsB remainsC meansD wants(4)A excited aboutB sure ofC surprised atD pleased with(5)A feelB thinkC considerD suggest(6)A menB womenC theseD those(7)A lovelyB speciallyC livelyD cheaply(8)A onlyB hardlyC greatlyD finally(9)A allB someC littleD old(10)A some shoesB no shoesC no childrenD some sneakers(11)A photosB compositionsC poemsD drawings(12)A hisB herC itsD their(13)A hateB guideC explainD love(14)A dressingB havingC putting onD wearing(15)A the next dayB at noonC at bedtimeD in the evening (16)A foreverB seldomC alwaysD sometimes(17)A muchB manyC mostD more(18)A sneakers and other shoesB boys and girlsC children and sneakersD winners and sneakers(19)A winnerB manC womanD girl(20)A sneakerB friendC poemD shoeⅢ.阅读理解.22. When I was about 12, I had an enemy, a girl who liked to point out my shortcomings (缺点).Week by week her list grew: I was very thin, I was not a good student, I talked too much, I was too proud, and so on.I tried to bear all this as long as I could.At last, I became very angry.I ran to my father with tears in my eyes.He listened to me quietly, and then he asked."Are the things she says true ornot? Janet, didn't youever wonder what you're really like? Well, you now have that girl's opinion.Go and make a list ofeverything she said and mark the points that are true.Pay no attention to the other things she said."I did as he told me.To my great surprise, I discovered that about half the things were true.Some of them I couldn't change (like being very thin), but a good number I could﹣and suddenly I wanted to change.For the first time I went to a fairly clear picture of myself.I brought the list back to Daddy.He refused to take it."That's just for you, "he said."You know better than anyone else the truth about yourself.But you have to learn to listen, not just close your ears in anger and feeling hurt.When something said about you is true, you'll find it will be of help to you.Our world is full of people who think they know your duty.Don't shut your ears.Listen to them all, but hear the truthand do what you know is the right thing to do."Daddy's advice has returned to me at many important moments.In my life, I've never had a better piece of advice.(1).What did the father do after he had heard his daughter's complaint?________A He told her not to pay any attention to what her"enemy"had said and just do what she want to do.B He criticized (批评) her and told her to overcome her shortcomings.C He told her to write down all her"enemy"had said and pay attentiononly to the things that were true. D He refused to take the list and want to have a look at it.(2).What does"Week by week her list grew"mean?________A She made a list of my shortcomings and kept on adding new ones so it was growing longer and longer.B Week by week she discovered more shortcomings of mine and pointed them out to me.C I was having more and more shortcomings as time wenton. D Week by week,my shortcomings grew more serious.(3).Why did her father listen to her quietly?________A Because he believed that what her daughter's"enemy"said was mostlytrue. B Because he had been so angry with her daughter and wanted to keep silent. C Because he knew that his daughter would not listen to him at that moment. D Because he was not quite sure which girl was telling the truths.(4).Which do you think would be the best title for this passage?________A Not an Enemy,but the Best Friend .B The Best Advice I've Ever Had .C My Father .D My Childhood.23. Every year thousands of tourists visit Pompeii, Italy.They see the sights that Pompeii is famous for its stadium(运动场) and theatres, its shops and restaurants.The tourists do not, however, see Pompeii's people.They do not see them because Pompeii has no people.No one has lived in Pompeii for almost 2, 000 years.Once, Pompeii was a busy city of 22, 000 people.It lay at the foot of Mount Vesuvius, a grass﹣covered volcano.Mount Vesuvius had not erupted(喷发) for centuries, so the people of Pompeii felt safe.But they were not.In August of AD 79, Mount Vesuvius erupted.The entire top of the mountain exploded (爆炸), and a huge black cloud rose into the air.Soon stones and hot ash(灰烬) began to fall on Pompeii.When the eruption ended two days later, Pompeii was buried under 20 feet of stones and ashes.Almost all of its people were dead.For centuries, Pompeii lay buried under stones and ashes.Then, in the year 1861, an Italian scientist named Ginseppe began to uncover Pompeii.Slowly, carefully, Ginseppe and his men dug.The city looked almost the same as it had looked in AD 79.There were streets and fountains(喷泉), houses and shops.There was a stadium with 20, 000 seats.Perhaps the most important of all, there were everyday objects, which told us a great deal about the people who lived in Pompeii.Many glasses and jars had some dark blue color in the bottom, so we know that the people of Pompeii liked wine.They likedbread, too; metal bread pans were in every bakery(面包店).In one bakery there were 81 round, flat loaves of bread﹣a type of bread that is still sold in Italy today.Tiny boxes filled with dark, shiny powder tell(粉末) us that women liked to wear eye make﹣up.Ginseppe has died, but his work continues.One﹣fourth has not been uncovered yet.Scientists are still digging, still making discoveries that draw the tourists to Pompeii.(1).Why do large number of people come to Pompeii each year?________A To visit the volcano.B To shop and eat there.C To watch sports andplays. D To see how Pompeiians lived.(2).Why had so many Pompeiians remained by volcanic Mount Vesuvius?________A The city nearby offered all kinds of fun.B The area produced the finest wine in Italy.C Few people expected the volcano to erupt again.D The mountain was beautiful and covered with grass.(3).Why did the city uncovered look almost the same as it had looked in AD 79?________ A Because Ginseppe and his men dug it slowly and carefully. B Because the city was buried alive and remained untouched. C Because scientists successfully rebuilt the city with everyday objects. D Because nobody had lived in the city ever since the volcano erupted.(4).What do we know about the Pompeiians who lived 2,000 years ago?________A They lived more or less the same as Italians now do.B They liked women wearing all kinds of make﹣ups.C They enjoyed a lazy life with drinking and eating.D They went back to Pompeii after the eruption in AD 79.24. We often hear people talking about a generation gap (代沟).The name is new, but the idea is old.Young people and their parents don't understand each other.The world has always kept changing.During the second century after Christ a wise man said, "Bury me on my face becausein a little while everything will be turned upside down."There has always been a gap between generations, but more people talk about it now.Old Mr.Ellis thinks he understands what has happened."When I was a boy, I thought the world was a beautiful place.My life was very pleasant.But when I was older, I learned about people who were treated badly, people who didn't have enough to eat.I wanted to help them, and I married a girl who wanted to help them, too.We went to meetings and talked a lot, but it didn't seem to make much difference.""Our children grew up in a world at war.They didn't know when the fighting would stop.They wanted their children to have nice clothes and toys.They didn't want to think about the future.They thought nothing could be done about it.""Now I have grandchildren, and they have their own ideas.They are trying to make the world better.They are trying to help other people.They're making people listen to them.I am proud of their generation."(1).The wise man mentioned in the text told people to bury him on his face so that when everything is turned upside down he will________.A Mr.B His children's generation.C His grandchildren'sgeneration . D None of the above.(2).Which generation is/was more efficient in making the world better one?________A Mr.B His children's generation.C His grandchildren'sgeneration. D None of the above.(3).What is the writer's attitude towards the generation gap?________A Unacceptable.B Awful.C Funny.D Common.25. F.Scott Fitzgerald, born on September 24, 1896, an American novelist, was once a student of St.Paul Academy, the Newman School and attended Princeton.University for a short while.In 1917 he joined the army and was posted in Alabama, where he met his future wife Zelda Sayre.Then he had to make somemoney to impress her.His life with her was full of great happiness, as he wrote in his diary: "My own happiness in the past often approached such joy that I could share it even with the person dearest to me but had to walk it away in quiet streets and take down parts of it in my diary."This side of paradise, his first novel, was published in 1920.Encouraged by its success, Fitzgerald began to devote more time to his writing.Then he continued with the novel the Beautiful and Damned(1922), a collection of short stories Thales of the Jazz Age (1922), and a play The Vegetable (1923).But his greatest success was The Great Gatsby, published in 1925, which quick brought him praise from the literary world.Yet it failed to give him the needed financial security.Then, in 1926, he published another collection of short stories All the Sad Young Men.However, Fitzgerald's problems with his wife Zelda affected his writing.During the 1920s he tried to reorder his life, but failed.By 1930, his wife had her first breakdown and went to a Swiss clinic.During this period he completed novels Tender Is the Night in 1934 and The Love of the Last Tycoon in 1940.while his wife was in hospital in the United States, he got totally addicted to alcohol.Sheila Graham, his dear friend, helped him fight his alcoholism.(1).How many novels written by Fitzgerald are mentioned in the passage?________A 5 .B 6 .C 7 .D 8.(2).Which of the following is the correct order to describe Fitzgerald's life according to the passage?________a.He became addicted to drinking.b.He studied at St.Paul Academy.c.He published his first novel This Side of Paradise.d.The Great Gatsby won high praise.e.He failed to reorder his life.f.He joined the army and met Zelda.A f﹣c﹣e﹣a﹣b﹣d.B b﹣e﹣a﹣f﹣c﹣d .C f﹣d﹣e﹣c﹣b﹣a .D b﹣f﹣c﹣d﹣e﹣a.(3).We can infer from the passage that Fitzgerald________.A had made some money when he met Zelda in Alabama.B was well educated andwell off before he served in the army. C would have completed more works if his wife hadn't broken down . D helped his friend get rid of drinking while his wife was in hospital.(4).The passage is probably followed by a concluding paragraph about________.A Zelda's personal life.B Zelda's illness and treatment .C Fitzgerald's friendshipwith Graham . D Fitzgerald's contributions to the literary world.26. Fish have ears.Really.They're quite small and have no opening to the outside world carrying sound through the body.For the past seven years, Simon Thorrold, a university professor, has been examining fish ears, small round ear bones called otoliths.As fish grow, so do their otoliths.Each day, their otoliths gain a ring of calcium carbonate (碳酸钙).By looking through a microscope (显微镜) and counting (数) these rings, Thorrold can determine the exact age of a young fish.As a fish gets older, its otoliths no longer get daily rings.Instead, they get yearly rings, which can also be counted, giving information about the fish's age, just like the growth rings of a tree.Ring counting is nothing new to fish scientists.But Thorrold has turned to a new direction.They'reexamining the chemical elements (元素) of each otolith ring.The daily ring gives us the time, but chemistry tells us about the environment in which the fish swam on any given day.These elements tell us about the chemistry of the water that the fish was in.It also says something about water temperature, which determines how much of these elements will gather within each otolith ring.Thorrold can tell, for example, if a fish spent time in the open ocean before entering the less salty waterof coastal areas.He can basically tell where fish are spending their time at any given stage of history.In the case of the Atlantic croaker, a popular saltwater food fish, Thorrold and his assistant have successfully followed the travelling of young fish from mid﹣ocean to the coast, a journey of many hundreds of miles.This is important to managers in the fish industry, who know nearly nothing about the whereabouts (行踪)of the young fish for most food fish in the ocean.Eager to learn about his technology, fish scientists are now lending Thorrold their ears.(1).What can we learn about fish ears from the text?________A They are small soft rings.B They are not seen from the outside.C They are openings only on food fish.D They are not used to receive sound.(2).Why does the writer compare the fish to trees?________A Trees gain a growth ring each day.B Trees also have otoliths.C Their growth rings are very small.D They both have growth rings.(3).Why is it important to study the chemistry of otolith rings?________A They are very interested in Thorrold's research findings.B They want to know where they can find fish.C They lend their fish for chemical studies.D They wonder if Thorrold can find growth rings from their ears.Ⅳ.单词拼写.根据汉语提示或首字母,用适当的形式填写单词,每空仅限一个.27. Jack is really an________(精力充沛)boy and never feels tired.28. There were several terrible accidents________(发生)last month.29. She is well________(教育)as her parents are both university professors.30. When asked what she meant,she said________(神秘),"Work it out for yourself".31. Don't be afraid.Your boby________(温度)is normal.32. They gave the police different d________of the robber they saw at the bank.33. You should be c________.After all,believing in yourself is very important for success.34. There is a show of the lastest inventions at the Children's Palace.The e________collected from all over the world attract people of all ages.35. A s________ to a proplem or difficult situation is a way of dealing with it so that the difficulty is removed.36. Bob's unusual success is an i________to millions from poor families.Ⅴ.书面表达.37. 根据汉语提示及要求,用英语写一篇作文.有很多同学早晨上学不吃早餐,这是一个不好的习惯,请你就此现象写一篇短文,说说自己对这件事情的看法.字数:100词左右.2013年河南省许昌市中考英语试卷答案1. B2. D3. B4. C5. B6. A7. C8. C9. C10. A11. C12. C13. C14. D15. A16. A17. A18. A19. D20. C21. DBCBBDBCABCBADCBDCAB22. CBAB23. DCBA24. BCD25. ADCD26. DCA27. energetic28. happened29. educated30. mysteriously31. temperature32. escriptions33. onfident34. xhibitions35. olution36. nspiration37. Breakfast is important.But not all the students have realized its importance.Nowadays,more and more students go to school without breakfast.It is not a good habit.It is bad for our health because we need a lot of energy every day.If we don't have breakfast to school,maybe we will feel hungry when we are having classes.It will affect our study.What's worse,they get ill easily.(现象)【高分句型一】For our young teenagers,we need a lot for our body so that we can grow up healthily. It'snecessary/important for us to have breakfast and we should also have the right kinds of food for breakfast(看法)【高分句型二】。
2013年河南省中考英语试题及参考答案附听力材料(word解析版)
2013年河南省中考英语试题及参考答案与解析(附听力材料)(满分120分,考试时间100分钟)一、听力理解(20小题,每小题1分,共20分)第一节听下面5段对话。
每段对话后有一个小题,从题中所给的A、B、C三个选项中选出最佳答案,并将其标号填入题前括号内。
每段对话读两遍。
()1.Who got the first prize in the painting competition?A.Eric.B.Nancy.C.Alex.()2.How does the man usually go to work?A.By bus.B.On foot.C.By bike.()3.What does Betty think of the report?A.It’s bad.B.It’s excellent.C.It’s so-so.()4.How many times has the man been to America?A.Once.B.Twice.C.Never.()5.How much will the man pay?A.$ 55.B.$ 95.C.$ 110.第二节听下面几段对话或独白。
每段对话或独白后有几个小题,从题中所给的A、B、C三个选项中选出最佳答案,并将其标号填入题前括号内。
每段对话或独白读两遍。
听下面一段对话,回答第6至第7两个小题。
()6.What’s the relationship between the two speakers?A.Sister and brother.B.Teacher and student.C.Mother and son.()7.Where are they?A.At home.B.At school.C.In an office.听下面一段独白,回答第8至第9两个小题。
()8.When does Mary go to practice singing?A.On Wednesday evenings.B.On Saturday afternoons.C.On Sunday mornings.()9.Why does she hardly ever go to concerts?A.Because she quite enjoys being alone.B.Because she doesn’t have much money.C.Because she likes watching TV at home.听下面一段对话,回答第10至第12三个小题。
河南省2013年普通高等学校对口招收中等职业学校毕业生考试英语试题卷部分(含参考答案)
河南省2013年普通高等学校对口招收中等职业学校毕业生考试英语试题部分考生注意:所有答案都要写在答题卡上,写在试题卷上无效一、选择题(语文1-10;英语11-60,其中词汇判断11-20;选择填空21-30;补充对话31-40;阅读理解41-50;完型填空51-60。
每小题中只有一个选项是正确的,请将正确选项涂在答题卡上)词汇判断11-20(每小题1分,共10分)11.懂;理解A.undersea B.understand C.underground D.upset 12.出售,卖A.sell B.buy C.sail D.take 13.到国外,在国外A.foreign B.abroad C.aboard D.about 14.消失,不见A.discuss B.disappear C.distant D.discover 15.危险的A.danger B.risk C.harm D.dangerous 16.合适的,适当的A.right B.suitable C.available D.comfortable 17.麻烦,困扰,烦恼A.trouble B.double C.worried D.bored 18.现在,目前A.press B.promise C.prepare D.present 19.创造;产生A.create B.credit C.happen D.cracker 20.结果;后果A.reason B.require C.result D.replay英语试题部分第 1 页(共8 页)选择填空21-30(每小题2分,共20分)21.I bought ______ a lovely book for ______ birthday.A.he; his B.him; his C.his; him D.him; him 22.This year, ____the help of teachers and friends, Alice is learning English faster.A.with B.at C.in D.under23.I am not sure ______ she will come ______.A.weather; or not B.weather; notC.whether; not D.whether; or not24.I don’t know ______ late for the meeting yesterday.A.why was he B.why he isC.why he was D.why is he25.His idea is quite ______ mine.A.different away B.different fromC.different with D.different of26.It is a nice day, why not ______ this afternoon?A.going shopping B.goes shoppingC.shopping D.go shopping27.This book is ______ than that one.A.much difficult B.little difficultC.more much difficult D.much more difficult28.The teacher asked the students to get to school ______.A.as earlier as possible B.as possibleC.so early as possible D.as early as possible29.Smoking is harmful, ______ to smokers, ______ to non-smokers.A.not; but B.both; andC.not only; but also D.neither; nor30.The girl is ______ young ______ move the chair.A.so; that B.too; toC.to; to D.to; too英语试题部分第 2 页(共8 页)补充对话31-40(每小题2分,共20分)31.—______ a supermarket near here?—Yes, it is in front of the school.A.Is it B.Is that C.Is there D.Has it 32.—Can you come over for dinner?—______. I am afraid I will be too busy to come.A.Thanks B.Not at allC.Don’t mention it D.Oh, no33.—I have lost my keys.—______.A.You are lucky. B.Congratulations!C.What a pity! D.I am sorry.34.—Let me help you to open the door.—______.A.Yes, you can B.Good ideaC.It is very kind of you D.Take care35.—What do you do?—______.A.I am writing an E-mail. B.I am here!C.I am Lily. D.I am a teacher.36.—I think English is more difficult than Chinese.—______.A.Don’t say it like this B.I really can’t agree with you C.That is a good idea D.That is all right37.—I wonder if I could use your car for tonight.—______.A.I don’t know B.Yes, indeedC.Sure, go ahead D.I don’t care英语试题部分第 3 页(共8 页)38.—Alice, thank you for this wonderful Christmas dinner. I really enjoy it.—______. I am glad you liked it.A.Thank you for coming B.No, never mindC.Yes, my pleasure D.Y es, I do39.—Please come to the front.—______.A.That is all B.GoodC.All right D.With pleasure40.—I am sorry I take your book by mistake.—Oh, ______.A.it is OK with me B.don’t be sorryC.it does not matter D.I don’t care阅读理解41-50(每小题2分,共20分)Passage 1I was downtown yesterday and decided to stop at the bank to see Alice Green. I thought she might have time for lunch with me. When I got to the bank, I was told that she had just gone out a few minutes before. I asked them if she would be back by 11:30 or 11:45, and they said yes. I had some time, so I decided to wait for her. Then I walked over to a chair by the window and sat down. I decided to watch the front door because I knew she would come back by that way. I waited and waited, but she didn’t come through the door. Finally, I decided not to wait any longer. It was 12:30, and I was sure that she wouldn’t be back until after lunch. I got up and was surprised to see Alice sitting right there in her office. When I said that someone had told me that she had been out, she told me that she hadn’t left her office all morning.41.The writer went to the bank to ______ .A.see Alice Green and ask her to have lunch with himB.get some money so that he could have lunch with AliceC.talk to Alice Green about somethingD.ask Alice to go to the town with him英语试题部分第 4 页(共8 页)42.From this story we know that when the writer got to the bank, ______ .A.Alice had leftB.Alice was actually there in her officeC.Alice was waitingD.Alice was on her way to the bank43.The writer decided to wait because he was told that Alice would be back by ______ .A.12:30 B.12:45 C.11:00 D.11:45 44.The writer waited for Alice Green ______ .A.not far from the front door B.in Alice Green’s seatC.at the door of the bank D.in front of the bank 45.The writer waited for Alice for ______ .A.half an hour B.a few minutesC.an hour D.more than an hourPassage 2Almost everyone likes dogs, and almost everyone likes to read about dogs. I have a friend. He has a big police dog with the name Jack. Police dogs are very clever. Every Sunday afternoon my friend takes Jack for a long walk in the park. Jack likes these long walks very much. One Sunday afternoon a young man came to visit my friend. He stayed a long time. He talked and talked. Soon it was time for my friend to take Jack for a walk. But the visitor still stayed. Jack became much worried. He walked around the room several times and then sat down in front of the visitor and looked at him. But the visitor paid no attention to Jack. He went on talking. At last Jack got angry. He went out of the room and came back a few minutes later. He sat down again in front of the visitor, but this time he took the visitor’s cap in his mouth.46.The young visitor stayed a long time in my friend’s house, didn’t he?A.Yes, he was. B.Yes, he did.C.No, he wasn’t. D.No, he didn’t.英语试题部分第 5 页(共8 页)47.Jack became worried because ______ .A.he wanted to go out for a walk B.he wanted to play with himC.he didn’t know the young man D.he wanted to eat something 48.Jack sat down in front of the visitor because he wanted ______ .A.the visitor to talk with himB.to join the talkC.to show the visitor how clever he wasD.the visitor to leave the house soon49.The visitor went on talking and ______ .A.he didn’t like JackB.he paid no attention to his capC.he didn’t know that his cap was taken away by JackD.he paid no attention to Jack50.At last Jack took ______ in his mouth.A.food B.nothingC.the visitor’s cap D.the visitor’s bag 完型填空51-60(每小题1分,共10分)Someone says, “Time is money”, but I think time is 51 important than money. Why? Because when money is spent, we can get it back. However, when time is 52 , it will never 53 . That is 54 we must not waste time. It goes without saying that the 55 is usually limited. Even a second is very important. We should make full use of our time to do 56 useful.But it is a pity that there are a lot of people who do not know the importance of the time. They spent their limited time smoking, drinking and 57 . They do not know that wasting time means wasting part of their own 58 .In a word, we should save time. We should not 59 today’s work for tomorrow.Remember we have no time to 60 .51.A.much B.less C.much less D.even more英语试题部分第 6 页(共8 页)52.A.cost B.bought C.gone D.finished 53.A.return B.carry C.take D.bring54.A.what B.that C.because D.why55.A.money B.time C.day D.food56.A.nothing B.something C.anything D.everything 57.A.reading B.writing C.playing D.working 58.A.time B.food C.money D.life59.A.stop B.leave C.let D.give60.A.lose B.save C.spend D.take英语(20分)五、汉译英(每个句子4分,共20分)71.学生们应该好好利用空闲时间。
- 1、下载文档前请自行甄别文档内容的完整性,平台不提供额外的编辑、内容补充、找答案等附加服务。
- 2、"仅部分预览"的文档,不可在线预览部分如存在完整性等问题,可反馈申请退款(可完整预览的文档不适用该条件!)。
- 3、如文档侵犯您的权益,请联系客服反馈,我们会尽快为您处理(人工客服工作时间:9:00-18:30)。
2013年河南省初中学业水平暨高级中等学校招生考试试卷英语一、听力理解(20小题,每小题1分,共20分)第一节听下面5段对话。
每段对话后有一个小题,从题中所给的A、B、C三个选项中选出最佳答案,并将其标号填入题前括号内。
每段对话读两遍。
( ) 1. Who got the first prize in the painting competition?A. Eric.B. Nancy.C. Alex.( ) 2. How does the man usually go to work?A. By bus.B. On foot.C. By bike.( ) 3. What does Betty think of the report?A. It’s bad.B. It’s excellent.C. It’s so-so.( ) 4. How many times has the man been to America?A. Once.B. Twice.C. Never.( ) 5. How much will the man pay?A. $ 55.B. $ 95.C. $ 110.第二节听下面几段对话或独白。
每段对话或独白后有几个小题,从题中所给的A、B、C三个选项中选出最佳答案,并将其标号填入题前括号内。
每段对话或独白读两遍。
听下面一段对话,回答第6至第7两个小题。
( ) 6. What’s the relationship between the two speakers?A. Sister and brother.B. Teacher and student.C. Mother and son.( ) 7. Where are they?A. At home.B. At school.C. In an office.听下面一段独白,回答第8至第9两个小题。
( ) 8. When does Mary go to practice singing?A. On Wednesday evenings.B. On Saturday afternoons.C. On Sunday mornings.( ) 9. Why does she hardly ever go to concerts?A. Because she quite enjoys being alone.B. Because she doesn’t have much money.C. Because she likes watching TV at home.听下面一段对话,回答第10至第12三个小题。
( ) 10. What are they mainly talking about?A. Holiday activities.B. Weekend plans.C. Favorite movies. ( ) 11. How does the woman like Ice Age 4?A. It’s great.B. It’s funny.C. It’s boring.( ) 12. When will they meet?A. At 4:00.B. At 6:00.C. At 8:00.听下面一段对话,回答第13至第15三个小题。
( ) 13. What is Panda Express?A. A zoo.B. A movie.C. A restaurant.w( ) 14. Where will they probably visit next?A. A museum.B. A park.C. A beach.( ) 15. Where will they meet when they get back?A. At the bus.B. At the restaurant.C. At the hotel.第三节听下面一篇短文。
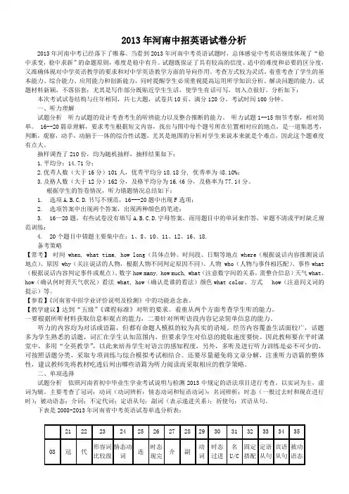
根据短文内容,找出与图中每个题号所在位置相对应的地点,并将其标号填写在题号后的横线上。
短文读两遍。
A. Town CinemaB. Old Town SchoolC. Bus StopD. Old John HotelE. Flower Shop16. ________ 17. ________ 18. ________ 19. ________ 20. ________二、单项选择(15小题,每小题1分,共15分)从A、B、C、D四个选项中选出一个最佳答案,并将其标号填入题前括号内。
( ) 21. She has got two cats now. ______ black and white one is called Rosie and ______ brown one Joseph.A. The; aB. A; theC. The; theD. A; a( ) 22. If you want to change the world, you have to ______ yourself first.A. enjoyB. checkC. helpD. change( ) 23. He has born in Italy, but he has made China his ______.A. familyB. addressC. houseD. home( ) 24. ---What ______ the noise, Bill?---Sorry, I broke my glass.A. isB. wasC. has beenD. will be( ) 25. My grandpa told a good story, but I told a ______ one.A. goodB. betterC. bestD. worse( ) 26. ---Dad, must we wait until the light becomes green?---Yes, I’m afraid we ______. That’s the traffic rule.A. canB. mayC. have toD. need( ) 27. ---Hey, Tom. Let’s go swimming.---Just a moment. I ______ a message.A. sendB. sentC. am sendingD. have sent( ) 28. ---Excuse me. I’m looking for Be the Best of Yourself.---Sorry. The book you ask for ______ out.A. is sellingB. is soldC. was sellingD. will be sold( ) 29. ---What did you get ______ your birthday, Tony?---An iPad3, for my aunt.A. toB. atC. withD. for( ) 30. ______ a light when necessary. You will bring light to other people and yourself.A. Try onB. Get onC. Turn onD. Put on( ) 31. He thinks himself somebody, but we think him ______.A. nobodyB. anybodyC. somebodyD. everybody( ) 32. A friend is someone ______ says, “What! You too? I thought I was the only one!”A. whoB. whichC. whatD. whose( ) 33. ---George, how can you prove the earth is round?---I can’t, sir. ______, I never said it was.A. ThenB. HoweverC. BesidesD. Instead( ) 34. Do you want to be healthy? ______. Smiling can help you stay healthy.A. SmileB. SmilingC. To smileD. Smiled( ) 35. ---Miss Lee, I didn’t catch what you said. Could you tell me ______ again?---OK.A. what should we takeB. where shall we meetC. when we would startD. how we will get there三、完形填空(10小题,每小题1分,共10分)先通读短文,掌握其大意,然后从A、B、C、D四个选项中选出一个可以填入相应空白处的最佳答案,并将其标号填入题前括号内。
King Akbar was in the habit of putting riddles and puzzles to his people. He often asked ___36___ which were strange. His people had to use words in a ___37___ way to answer these questions.Once Akbar asked a very strange question. He looked at his people. ___38___ he looked, one by one the heads began to hang low in search of an answer. It was at this moment that Bribal entered the palace. Birbal ___39___ the habit of the king. He understood the ___40___ at once and asked, “May I know the question so that I can ____41___ for an answer?”Akbar said, “How many crows(乌鸦) are there in the city?”___42___ even a moment’s thought, Birbal replied, “There are fifty thousand five hundred and eighty nine crows, My Lord.”“How can you be so ___43____?”asked Akbar.Birbal said, “Make your men ___44___, My Lord. If you find more crows it means some have come to visit their relatives(亲戚) here. If you find ___45___ crows it means some have gone to visit their relatives somewhere else.”Akbar was pleased very much by Birbal’s wise answer.( ) 36. A. questions B. help C. promises D. advice( ) 37. A. common B. friendly C. clever D. silent( ) 38. A. Though B. Becau se C. If D. As( ) 39. A. knew B. developed C. hated D. doubted( ) 40. A. order B. information C. danger D. situation( ) 41. A. ask B. wait C. try D. reach( ) 42. A. before B. without C. Through D. In( ) 43. A. smart B. brave C. funny D. sure( ) 44. A. catch B. discuss C. count D. visit( ) 45. A. fewer B. larger C. faster D. older四、阅读理解(20小题,每小题2分,共40分)阅读下面四篇语言材料,然后按文后要求做题。
