贝克焦虑量表(BAI)
贝克焦虑量表(BAI)与评分方法

贝克焦炙量表(BAI)之袁州冬雪创作指导语:本量表含有21道关于焦炙一般症状的问题,请仔细阅读每道题,指出最近一周内(包含当天),被各种症状烦扰的程度,并按以下尺度停止选择:选1暗示“无”;选2暗示“轻度,无多大烦扰”;选择3暗示“中度,感到不适但尚能忍受”;选4暗示“重度,只能委曲忍受.”___________________________________________________ ______________题目选择___________________________________________________ ______________1.麻痹或刺痛. 1-2-3-42.感到发热. 1-2-3-43.腿部哆嗦. 1-2-3-44.不克不及放松. 1-2-3-45.害怕发生欠好的事情. 1-2-3-46.头晕. 1-2-3-47.心悸或心率加快. 1-2-3-48.心神不定. 1-2-3-49.惊吓. 1-2-3-410.严重. 1-2-3-411.窒息感. 1-2-3-412.手发抖. 1-2-3-413.摇晃. 1-2-3-414.害怕失控. 1-2-3-415.呼吸坚苦. 1-2-3-416.害怕将近死去. 1-2-3-417.发急. 1-2-3-418.消化不良或腹部不适. 1-2-3-419.昏厥. 1-2-3-420.脸发红. 1-2-3-421.出汗(不是因暑热冒汗). 1-2-3-4评分:请将每题得分相加,总分15-25为轻度焦炙,26-35为中度焦炙,36分以上为重度焦炙.贝克焦炙量表(Beck Anxiety Inventory)由美国阿隆·贝克(Aaron T.Beck)等于1985年编制,是一个含有21个项目标自评量表.该量表用4级评分,主要评定受试者被多种焦炙症状烦扰的程度.适用于具有焦炙症状的成年人.能比较准确地反映主观感受到的焦炙程度. 适用范围: BAI主要适用具有焦炙症状的成年人.在心理门诊,精力科门诊或住院病人中都可应用. 注意事项:量表均应由评定对象自行填写.在填表之前应向填写者交代清楚填写方法及每题的涵义要求独立完成自我评定. 1.评定时间范围应是“现在”或“最近一周”内的自我体验. 2.应仔细检查评定成果,不要漏项或重复评定. 3.可随临床诊治或研究需要反复评定一般间隔时间至少一周. 成果评定 BAI有21个自评项目,把受试者被多种焦炙症状烦扰的程度作为评定指标,采取4级分方法.其尺度为“1”暗示无;“2”暗示轻度,无多大烦扰;“3”暗示中度,感到不适但尚能忍受;“4”暗示重度,只能委曲忍受. BAI分析方法简单.把自评完成后的量表中21个项目多项分数相加,得到粗分,再通过公式Y=int(1.19x)取整数后转换成尺度分.。
贝克焦虑量表 BAI 与评分方法

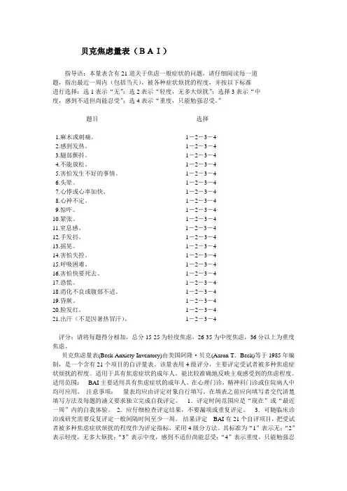
贝克焦虑量表(BAI)指导语:本量表含有21道关于焦虑一般症状的问题,请仔细阅读每一道题,指出最近一周内(包括当天),被各种症状烦扰的程度,并按以下标准进行选择:选1表示“无”;选2表示“轻度,无多大烦扰”;选择3表示“中度,感到不适但尚能忍受”;选4表示“重度,只能勉强忍受。
”_________________________________________________________________题目选择_________________________________________________________________1.麻木或刺痛。
1-2-3-42.感到发热。
1-2-3-43.腿部颤抖。
1-2-3-44.不能放松。
1-2-3-45.害怕发生不好的事情。
1-2-3-46.头晕。
1-2-3-47.心悸或心率加快。
1-2-3-48.心神不定。
1-2-3-49.惊吓。
1-2-3-410.紧张。
1-2-3-411.窒息感。
1-2-3-412.手发抖。
1-2-3-413.摇晃。
1-2-3-414.害怕失控。
1-2-3-415.呼吸困难。
1-2-3-416.害怕快要死去。
1-2-3-417.恐慌。
1-2-3-418.消化不良或腹部不适。
1-2-3-419.昏厥。
1-2-3-420.脸发红。
1-2-3-421.出汗(不是因暑热冒汗)。
1-2-3-4评分:请将每题得分相加,总分15-25为轻度焦虑,26-35为中度焦虑,36分以上为重度焦虑。
贝克焦虑量表(Beck Anxiety Inventory)由美国阿隆·贝克(Aaron T.Beck)等于1985年编制,是一个含有21个项目的自评量表。
该量表用4级评分,主要评定受试者被多种焦虑症状烦扰的程度。
适用于具有焦虑症状的成年人。
能比较准确地反映主观感受到的焦虑程度。
适用范围:BAI主要适用具有焦虑症状的成年人。
在心理门诊,精神科门诊或住院病人中均可应用。
贝克焦虑量表(BAI)与评分方法

贝克焦虑量表(BAI)指导语:本量表含有21道关于焦虑一般症状的问题,请仔细阅读每一道题,指出最近一周内(包括当天),被各种症状烦扰的程度,并按以下标准进行选择:选1表示“无”;选2表示“轻度,无多大烦扰”;选择3表示“中度,感到不适但尚能忍受”;选4表示“重度,只能勉强忍受。
”_________________________________________________________________题目选择_________________________________________________________________1.麻木或刺痛。
1-2-3-42.感到发热。
1-2-3-43.腿部颤抖。
1-2-3-44.不能放松。
1-2-3-45.害怕发生不好的事情。
1-2-3-46.头晕。
1-2-3-47.心悸或心率加快。
1-2-3-48.心神不定。
1-2-3-49.惊吓。
1-2-3-410.紧张。
1-2-3-411.窒息感。
1-2-3-412.手发抖。
1-2-3-413.摇晃。
1-2-3-414.害怕失控。
1-2-3-415.呼吸困难。
1-2-3-416.害怕快要死去。
1-2-3-417.恐慌。
1-2-3-418.消化不良或腹部不适。
1-2-3-419.昏厥。
1-2-3-420.脸发红。
1-2-3-421.出汗(不是因暑热冒汗)。
1-2-3-4评分:请将每题得分相加,总分15-25为轻度焦虑,26-35为中度焦虑,36分以上为重度焦虑。
贝克焦虑量表(Beck Anxiety Inventory)由美国阿隆·贝克(Aaron T.Beck)等于1985年编制,是一个含有21个项目的自评量表。
该量表用4级评分,主要评定受试者被多种焦虑症状烦扰的程度。
适用于具有焦虑症状的成年人。
能比较准确地反映主观感受到的焦虑程度。
适用范围: BAI主要适用具有焦虑症状的成年人。
(完整word版)贝克焦虑量表(BAI)与评分方法

贝克焦灼量表(BAI)指导语:本量表含有21道关于焦灼大凡症状的问题,请仔细阅读每一道题,指出最近一周内(包括当天),被各种症状烦扰的程度,并按以下标准进行选择:选1表示“无”;选2表示“轻度,无多大烦扰”;选择3表示“中度,感到适应但尚能忍受”;选4表示“重度,只能勉强忍受。
”_________________________________________________________________ 题目选择_________________________________________________________________1.麻木或刺痛。
1-2-3-42.感到发热。
1-2-3-43.腿部颤抖。
1-2-3-44.不能放松。
1-2-3-45.害怕发生不好的事情。
1-2-3-46.头晕。
1-2-3-47.心悸或心率加快。
1-2-3-48.心神不定。
1-2-3-49.惊吓。
1-2-3-410.吃紧。
1-2-3-411.窒息感。
1-2-3-412.手发抖。
1-2-3-413.摇晃。
1-2-3-414.害怕失控。
1-2-3-415.呼吸困难。
1-2-3-416.害怕快要死去。
1-2-3-417.恐慌。
1-2-3-418.消化不良或腹部适应。
1-2-3-419.昏厥。
1-2-3-420.脸发红。
1-2-3-421.出汗(不是因暑热冒汗)。
1-2-3-4评分:请将每题得分相加,总分15-25为轻度焦灼,26-35为中度焦灼,36分以上为重度焦灼。
贝克焦灼量表(Beck Anxiety Inventory)由美国阿隆·贝克(Aaron T.Beck)等于1985年编制,是一个含有21个项目的自评量表。
该量表用4级评分,主要评定受试者被多种焦灼症状烦扰的程度。
适用于具有焦灼症状的成年人。
能比较确凿地反映主观感受到的焦灼程度。
适用范围:BAI主要适用具有焦灼症状的成年人。
在心理门诊,精神科门诊或住院病人中均可应用。
贝克焦虑量变

贝克焦虑量变(BAI)下面是一份关于焦虑一般症状的表格,请您仔细阅读下列各项,指出在最后一周内(包括当天)被各种症状烦扰的程度,并在相应的空格中打上“√”符号。
无轻度中度重度无多大烦扰使我烦扰,但最近能克服它使我烦扰但只能勉强地克服它1麻木或刺痛2感到发热3腿部颤抖4不能放松5害怕发生不好的事情6头晕或目眩7心悸或心率加快8心神不定9惊吓10紧张11窒息感12手发抖13摇晃14害怕失控15呼吸困难16害怕快要死去17恐慌18消化不良或腹部不适19昏厥20脸发红21出汗(不是因暑热冒汗)贝克焦虑量表(Beck Anxiety 1nventory)由美国阿隆贝克(Aaron T.Beck)等于1985年编制,是一个含有21个项目的自评量表。
该量表用4级评分,主要评定受试者被多种焦虑症状烦扰的程度。
适用于具有焦虑症状的成年人。
能比较准确地反映主观感受到的焦虑程度。
一、项目和评分标准BAI有21个自评项目,把受试者被多种焦虑症状烦扰的程度作为评定指标,采用4级分方法。
其标准为“1”表示无;“2”表示轻度,无多大烦扰;“3”表示中度,感到不适但尚能忍受;“4”表示重度,只能勉强忍受;二、适用范围BAI主要适用具有焦虑症状的成年人。
在心理门诊,精神科门诊或住院病人中均可应用。
三、评定方法以及注意事项量表均应由评定对象自行填写。
在填表之前应向填写者交代清楚填写方法及每题的涵义要求独立完成自我评定。
需要注意的方面有:1.评定时间范围应是“现在”或“最近一周”内的自我体验。
2.应仔细检查评定结果,不要漏项或重复评定。
3.可随临床诊治或研究需要反复评定一般间隔时间至少一周。
四、结果分析BAl分析方法简单。
把自评完成后的量表中21个项目多项分数相加,得到粗分,再通过公式Y=int(1.19x)取整数后转换成标准分。
五、应用评价1.BAI是一种分析受试者主观焦虑症状的相当简便的临床工具。
它的特点是项目内容简明,容易理解、操作分析方便。
贝克焦虑量表(BAI)

贝克焦虑量表(BAI)
介绍
贝克焦虑量表(BAI)是一种用于测量个体焦虑症状的常用工具。
它由贝克(A.T. Beck)于1961年开发,广泛用于临床和研究领域。
测量对象
BAI适用于18岁及以上的个体,包括一般人群和临床人群。
测量项目
BAI包含21个项目,每个项目都描述了一种焦虑症状。
被试根据自己在过去一周内的感受,用一个4级量表(0-3分)对每个项目进行评分。
0表示一点也没有,3表示非常严重。
评分解读
总分范围为0-63分,分值越高表示被试焦虑症状越严重。
以下是总分范围的解读:
- 0-7分:没有焦虑症状
- 8-15分:轻度焦虑症状
- 16-25分:中度焦虑症状
- 26分及以上:重度焦虑症状
应用范围
BAI广泛应用于医学、心理学、精神病学等领域,用于评估个
体的焦虑程度和指导治疗决策。
它还常用于研究中,帮助研究者了
解焦虑症状的表现和变化。
优势与限制
BAI的优势包括简单易用、广泛适用于不同人群以及可重复性好。
然而,它也存在一些限制,如一些焦虑症状可能未被完全覆盖、无法区分不同类型焦虑障碍以及个体主观因素的影响等。
结论
贝克焦虑量表(BAI)是一项测量个体焦虑症状的常用工具,
具有广泛的应用价值。
它在临床和研究中发挥着重要的作用,帮助
评估焦虑程度和指导治疗决策。
但在应用时,需注意其优势与限制,结合其他相关评估工具和临床判断进行综合分析。
贝克焦虑量表BAI
贝克焦虑量表(BAI)指导语:本量表含有21道关于焦虑一般症状的问题,请仔细阅读每一道题,指出最近一周内(包括当天),被各种症状烦扰的程度,并按以下标准进行选择:选1表示“无”;选2表示“轻度,无多大烦扰”;选择3表示“中度,感到不适但尚能忍受”;选4表示“重度,只能勉强忍受。
”填在后面括号里。
题目选项选择1.身体麻木或刺1—2—3—4 ()2.?感到发热1—2—3—4 ()3.腿部颤抖1—2—3—4 ()4.不能放松1—2—3—4 ()5.害怕要发生不好的事情1—2—3—4 ()6.感到头晕目眩1—2—3—4 ()7.心悸或心率加快1—2—3—4 ()8.心神不宁1—2—3—4 ()9.感到惊吓1—2—3—4 ()10.紧张1—2—3—4 ()11.有窒息感1—2—3—4 ()12手发抖1—2—3—4 ()13.摇晃1—2—3—4 ()14.害怕失控1—2—3—4 ()15.呼吸困难1—2—3—4 ()16.害怕快要死去1—2—3—4 ()17.感到恐慌1—2—3—4 ()18.消化不良或腹部不适1—2—3—4 ()19.昏撅1—2—3—4 ()20.脸发红1—2—3—4 ()21.出汗(不是因为天气热)1—2—3—4 ()评分:请将每题得分相加,总分15-25为轻度焦虑,26-35为中度焦虑,36分以上为重度焦虑。
?贝克焦虑量表(BAI)使用说明贝克焦虑量表(Beck Anxiety Inventory)由美国阿隆·贝克(Aaron T.Beck)等于1985年编制,是一个含有21个项目的自评量表。
该量表用4级评分,主要评定受试者被多种焦虑症状烦扰的程度。
适用于具有焦虑症状的成年人。
能比较准确地反映主观感受到的焦虑程度。
适用范围:BAI主要适用具有焦虑症状的成年人。
在心理门诊,精神科门诊或住院病人中均可应用。
注意事项:量表均应由评定对象自行填写。
在填表之前应向填写者交代清楚填写方法及每题的涵义要求独立完成自我评定。
贝克焦虑量表(BAI)与评分方法
贝克焦虑量表(BAI)之杨若古兰创作指点语:本量表含有21道关于焦虑普通症状的成绩,请细心浏览每一道题,指出比来一周内(包含当天),被各种症状烦扰的程度,并按以下尺度进行选择:选1暗示“无”;选2暗示“轻度,无多大烦扰”;选择3暗示“中度,感到不适但尚能忍受”;选4暗示“重度,只能勉强忍受.”___________________________________________________ ______________题目选择___________________________________________________ ______________1.麻木或刺痛. 1-2-3-42.感到发热. 1-2-3-43.腿部哆嗦. 1-2-3-44.不克不及放松. 1-2-3-45.害怕发生欠好的事情. 1-2-3-46.头晕. 1-2-3-47.心悸或心率加快. 1-2-3-48.心猿意马. 1-2-3-49.惊吓. 1-2-3-410.紧张. 1-2-3-411.梗塞感. 1-2-3-412.手发抖. 1-2-3-413.摇摆. 1-2-3-414.害怕失控. 1-2-3-415.呼吸困难. 1-2-3-416.害怕快要死去. 1-2-3-417.恐慌. 1-2-3-418.消化不良或腹部不适. 1-2-3-419.昏厥. 1-2-3-420.脸发红. 1-2-3-421.出汗(不是因暑热冒汗). 1-2-3-4评分:请将每题得分相加,总分15-25为轻度焦虑,26-35为中度焦虑,36分以上为重度焦虑.贝克焦虑量表(Beck Anxiety Inventory)由美国阿隆·贝克(Aaron T.Beck)等于1985年编制,是一个含有21个项目的自评量表.该量表用4级评分,次要评定受试者被多种焦虑症状烦扰的程度.适用于具有焦虑症状的成年人.能比较精确地反映客观感受到的焦虑程度. 适用范围: BAI次要适器具有焦虑症状的成年人.在心思门诊,精神科门诊或住院病人中均可利用. 留意事项:量表均应由评定对象自行填写.在填表之前应向填写者交代清楚填写方法及每题的涵义请求独立完成自我评定. 1.评定时间范围应是“此刻”或“比来一周”内的自我体验. 2.应细心检查评定结果,不要漏项或反复评定. 3.可随临床诊治或研讨须要反复评定普通间隔时间至多一周. 结果评定BAI有21个自评项目,把受试者被多种焦虑症状烦扰的程度作为评定目标,采取4级分方法.其尺度为“1”暗示无;“2”暗示轻度,无多大烦扰;“3”暗示中度,感到不适但尚能忍受;“4”暗示重度,只能勉强忍受. BAI分析方法简单.把自评完成后的量表中21个项目多项分数相加,得到粗分,再通过公式Y=int(1.19x)取整数后转换成尺度分.。
贝克焦虑量表(BAI)Beck Anxiety Inventory
贝克焦虑量表(BAI)贝克焦虑量表(Beck Anxiety Inventory)由美国阿隆·贝克(Aaron T. Beck)等于1985年编制,是一个含有21个项目的自评量表。
该量表用4级评分,主要评定受试者被多种焦虑症状烦扰的程度。
适用于具有焦虑症状的成年人。
能比较准确地反映主观感受到的焦虑程度。
一、项目和评分标准BAI有21个自评项目,把受试者被多种焦虑症状烦扰的程度作为评定指标,采用4级分方法。
其标准为“1”表示无;“2”表示轻度,无多大烦扰;“3”表示中度,感到不适但尚能忍受;“4”表示重度,只能勉强忍受;二、适用范围BAI主要适用具有焦虑症状的成年人。
在心理门诊,精神科门诊或住院病人中均可应用。
三、评定方法以及注意事项量表均应由评定对象自行填写。
在填表之前应向填写者交代清楚填写方法及每题的涵义要求独立完成自我评定。
需要注意的方面有:1.评定时间范围应是“现在”或“最近一周”内的自我体验。
2.应仔细检查评定结果,不要漏项或重复评定。
3.可随临床诊治或研究需要反复评定一般间隔时间至少一周。
四、结果分析BAI分析方法简单。
把自评完成后的量表中21个项目多项分数相加,得到粗分,再通过公式Y=int (1.19x)取整数后转换成标准分。
五、应用评价1. BAI是一种分析受试者主观焦虑症状的相当简便的临床工具。
它的特点是项目内容简明,容易理解、操作分析方便。
2.信度:用BAI对60名焦虑症患者及80名健康人作检查,把检查结果的总分作t检验,结果表明两组BAI的评分有显著性差异(P<0.01)3.效度:对60名焦虑症患者用BAI和SAS (Self-rating Anxiey Scale,由Zung于1971年编制)检查,并对检查结果进行相关分析,相关系数为0.828,结果表明BAI与SAS客观评定的总分显著正相关。
证明BAI在中国临床应用中的有效性。
4.敏感性和特异性:作者分别以BAI≥40和≥45为阳性,得到假阳性率、假阴性率、敏感性和特异性来评价BAI对焦虑症的评定效果,结果表明当BSI以≥45为界限时,其敏感性(91. 66%)和特异性(91.25%)相对均衡。
(完整版)贝克焦虑量表(BAI)
贝克焦虑量表(BAI)指导语:本量表含有21道关于焦虑一般症状的问题,请仔细阅读每一道题,指出最近一周内(包括当天),被各种症状烦扰的程度,并按以下标准进行选择:选1表示“无”;选2表示“轻度,无多大烦扰”;选择3表示“中度,感到不适但尚能忍受”;选4表示“重度,只能勉强忍受。
”填在后面括号里。
题目选项选择1.身体麻木或刺1—2—3—4 ()2. 感到发热1—2—3—4 ()3.腿部颤抖1—2—3—4 ()4.不能放松1—2—3—4 ()5.害怕要发生不好的事情1—2—3—4 ()6.感到头晕目眩1—2—3—4 ()7.心悸或心率加快1—2—3—4 ()8.心神不宁1—2—3—4 ()9.感到惊吓1—2—3—4 ()10.紧张1—2—3—4 ()11.有窒息感1—2—3—4 ()12手发抖1—2—3—4 ()13.摇晃1—2—3—4 ()14.害怕失控1—2—3—4 ()15.呼吸困难1—2—3—4 ()16.害怕快要死去1—2—3—4 ()17.感到恐慌1—2—3—4 ()18.消化不良或腹部不适1—2—3—4 ()19.昏撅1—2—3—4 ()20.脸发红1—2—3—4 ()21.出汗(不是因为天气热)1—2—3—4 ()评分:请将每题得分相加,总分15-25为轻度焦虑,26-35为中度焦虑,36分以上为重度焦虑。
贝克焦虑量表(BAI)使用说明贝克焦虑量表(Beck Anxiety Inventory)由美国阿隆·贝克(Aaron T.Beck)等于1985年编制,是一个含有21个项目的自评量表。
该量表用4级评分,主要评定受试者被多种焦虑症状烦扰的程度。
适用于具有焦虑症状的成年人。
能比较准确地反映主观感受到的焦虑程度。
适用范围:BAI主要适用具有焦虑症状的成年人。
在心理门诊,精神科门诊或住院病人中均可应用。
注意事项:量表均应由评定对象自行填写。
在填表之前应向填写者交代清楚填写方法及每题的涵义要求独立完成自我评定。
- 1、下载文档前请自行甄别文档内容的完整性,平台不提供额外的编辑、内容补充、找答案等附加服务。
- 2、"仅部分预览"的文档,不可在线预览部分如存在完整性等问题,可反馈申请退款(可完整预览的文档不适用该条件!)。
- 3、如文档侵犯您的权益,请联系客服反馈,我们会尽快为您处理(人工客服工作时间:9:00-18:30)。
评分:请将每题得分相加,总分15-25为轻度焦虑,26-35为中度焦虑,36分以上为重度焦虑。
贝克焦虑量表(BeckAnxietyInventory)由美国阿隆·贝克(AaronT.Beck)等于1985年编制,是一个含有21个项目的自评量表。
该量表用4级评分,主要评定受试者被多种焦虑症状烦扰的程度。
适用于具有焦虑症状的成年人。
能比较准确地反映主观感受到的焦虑程度。
适用范围:BAI主要适用具有焦虑症状的成年人。
在心理门诊,精神科门诊或住院病人中均可应用。
注意事项:量表均应由评定对象自行填写。
在填表之前应向填写者交代清楚填写方法及每题的涵义要求独立完成自我评定。
1.评定时间范围应是“现在”或“最近一周”内的自我体验。
2.应仔细检查评定结果,不要漏项或重复评定。
3.可随临床诊治或研究需要反复评定一般间隔时间至少一周。
结果评定BAI有21个自评项目,把受试者被多种焦虑症状烦扰的程度作为评定指标,采用4级分方法。
其标准为“1”表示无;“2”表示轻度,无多大烦扰;“3”表示中度,感到不适但尚能忍受;“4”表示重度,只能勉强忍受。
BAI分析方法简单。
把自评完成后的量表中21个项目多项分数相加,得到粗分,再通过公式Y=int(1.19x)取整数后转换成标准分。