土的无侧限抗压强度原始记录
土的无侧限抗压强度原始记录

土的无侧限抗压强度原始记录引言土壤是地球表面的一种天然物质,由矿物质、有机质、水和空气等组成。
土壤在工程建设中扮演着重要的角色,特别是在基础工程中。
了解土壤的力学特性对于设计安全可靠的基础结构至关重要。
其中之一就是土的无侧限抗压强度,即土壤能够承受的最大压缩应力。
本文将通过实验记录和数据分析,详细讨论土壤无侧限抗压强度的测试方法、实验过程和结果分析。
实验目的本实验旨在测定土壤样品的无侧限抗压强度,为工程设计提供可靠数据。
实验装置与试样准备实验装置•压力机:用于施加垂直加载到试样上。
•压力传感器:用于测量施加在试样上的垂直载荷。
•应变计:用于测量试样中产生的应变。
•数据采集系统:用于采集和记录实验数据。
试样准备从现场采集到代表性土壤样品,并进行以下处理:1.清洗:将土壤样品清洗干净,去除杂质和有机物。
2.筛分:通过筛网将土壤样品分为不同粒径级别。
3.干燥:将筛分后的土壤样品在室温下晾干。
实验步骤1.在实验装置上安装试样,并调整装置使其垂直于加载方向。
2.施加初始荷载:逐渐增加施加在试样上的垂直荷载,直到达到预定的初始荷载。
3.施加额外荷载:根据试验要求,逐步增加施加在试样上的额外垂直荷载,同时记录应变和载荷数据。
4.达到峰值应变:继续增加额外荷载,直到试样中产生峰值应变。
此时记录对应的垂直荷载。
5.卸载:逐渐减小施加在试样上的垂直荷载,同时记录应变和载荷数据。
数据处理与结果分析根据实验获取的原始数据,进行数据处理和结果分析。
数据处理1.绘制应力-应变曲线:根据测得的应变和载荷数据计算得到应力,将应力与应变绘制成曲线。
2.寻找峰值应变:在应力-应变曲线上找到峰值应变对应的载荷值。
3.计算无侧限抗压强度:根据峰值载荷和试样的几何特征,计算土壤的无侧限抗压强度。
结果分析通过数据处理得到的结果进行分析:1.应力-应变曲线的形状:观察曲线的形状,判断土壤的变形特性。
2.峰值载荷:峰值载荷反映了土壤样品能够承受的最大压缩应力。
06无侧限抗压强度试验(精)

2018/8/8
2
实验用仪器及材料
应变控制式无侧限压缩仪(也可以在应变控制式三轴仪上进行); 切土器(与三轴试验专用工具相同); 位移量表(百分表,量程10~30mm,分度值0.01mm); 重塑筒(筒身可以拆成两半,内径3.91cm,高8cm); 托盘天平(称重1000kg,感量0.1g); 其他:秒表、钢丝锯、卡尺、切土器、塑料薄膜及凡士林等。
无侧限抗压强度试验
unconfined compression strength test
2018/8/8
1
实验目的
测定天然土体的无侧限抗压强度; 无侧限抗压强度定义:试样在无侧向压力条件下,抵抗轴向压力的极限 强; 说明:土的灵敏度是指原状土的无侧限抗压强度与重塑后的无侧限抗压 强度之比值。无侧限条件下的试样所受的小主应力为零,而大主应力的极 限为无侧限抗压强度。脆性土,试样破坏前,表面可能会出现破裂面;而 饱和软粘土,破裂面一般不会出现。因此,饱和软粘土试样破坏时,由于 水分来不及排出,超静水压力代替有效压力,摩擦力不发生作用,在的情 况下,可利用无侧限抗压强度间接计算出该土体的不排水强度,即由于试 样受压后,侧向不受限制,测得的土体抗剪强度比常规三轴不排水抗剪强 度略小。
2a 900
说明:请你明白计算公式中每个符号的含义
2018/8/8 6
数据记录
原始数据记录纸统一采用规定的实验报告纸; 原始数据纸上应该体现以下内容:实验项目名称、实验人姓名、实验日 期、指导教师签名;最重要的一条是实验原始数据应有对应的表明数据代 表的含义的项目名称。
2018/8/8
7
数据计算与分析
这里提两个问题供思考 1.怎样取得规定要求的土样尺寸,原状土与扰动土取样方法相同吗? 2. 怎么才能准确判定土样已经破坏?
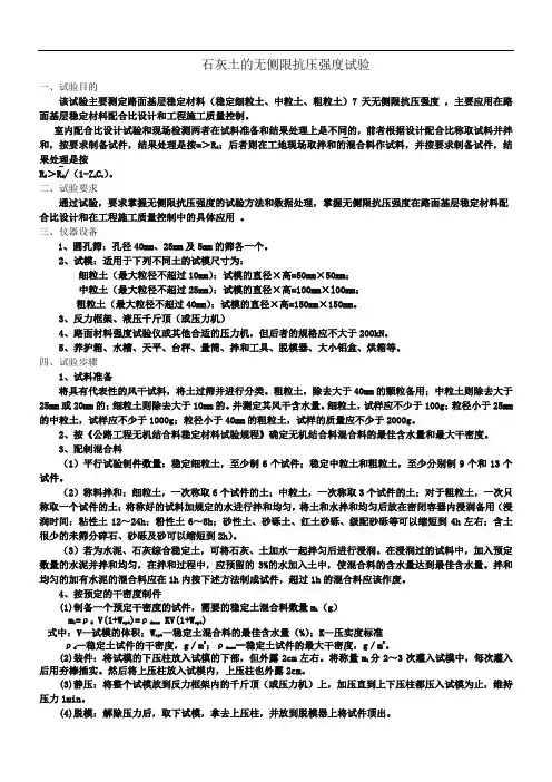
石灰土的无侧限抗压强度试验

一、试验目的
该试验主要测定路面基层稳定材料(稳定细粒土、中粒土、粗粒土)7天无侧限抗压强度 ,主要应用在路面基层稳定材料配合比设计和工程施工质量控制。
室内配合比设计试验和现场检测两者在试料准备和结果处理上是不同的,前者根据设计配合比称取试料并拌和,按要求制备试件,结果处理是按=>Rd;后者则在工地现场取拌和的混合料作试料,并按要求制备试件,结果处理是按
养生最后一天,应该将试件浸泡在水中,水的深度应使水面在试件顶上约25mm。在浸泡水中前,应再次称试件的质量m3。在养生期间,试件质量的损失应该符合:小试件不超过1g;中试件不超过4g;大试件不超过10g。质量损失超过规定的试件,应该作废。
6、无侧限抗压强度试验
(1)将已浸水一昼夜的试件从水中取出,用软的旧布吸试件表面的可见自由水,并称试件的质量m4。
中粒土(最大粒径不超过25mm):试模的直径×高=100mm×l00mm;
粗粒土(最大粒径不超过40mm):试模的直径×高=150mm×150mm。
3、反力框架、液压千斤顶(或压力机)
4、路面材料强度试验仪或其他合适的压力机,但后者的规格应不大于200kN。
5、养护箱、水槽、天平、台秤、量筒、拌和工具、脱模器、大小铝盒、烘箱等。
(2)用游标卡尺量试件的高度h1,准确到。
(3)将试件放到路面材料强度试验仪上,进行抗压试验。试验过程中,并保持速率约为1mm/min。记录试件破坏时的最大压力P(N)。
(4)从试件内部取有代表性的样品测定其含水量 :
7、计算
(1)试件的无侧限抗压强度 。用下列相应的公式计算:
小试件: ; 中试件:
大试件: ; 式中: ——试件破坏时的最大压力,N;
——试件的截面积,mm2, ; ——试件的直径,mm。
无侧限抗压强度试验

高淳县茅家圩至澄沟段农路改造工程 合同号: LM1 工程名称: 合同号 编号: S-LM1-JC-4.4-001 编号 试表4-4 任 试 试 评 务 验 验 定 单 日 规 标 号 期 程 准 / 2012.9.15 JTG E51-2009(T0843-2009) 设计图纸 水泥稳定碎石混合料 路面基层 2012.9.08 浸 水 日 期: 5.3 结合料剂量(%): 试 试 试 复 验 验 验 核 环 设 人 人 境 温度21℃、湿度54%
4 9 5 7 4 5 8 7 2 3 3 4 7
6347 6336 6315 6328 6346 6345 6312 6333 6309 6334 6321 6320 6302
151.0 150.5 150.7 150.8 150.6 150.2 150.4 150.2 151.1 150.1 150.6 150.6 150.5
强度平均 值R(MPa) 均 方 差 σ (MPa) 设 计 强 度 Rd(MPa) 强度代 表值 R (MPa) 备注
代
4.6 0.429 ≥3.5 3.9
应 力 环 系 数 (kN/10-2mm)
/ 9.26 13 1.645
偏 试 保
差 件 证
系 数 率
数
Cv(%) 量 数 n Za
系 /
结论:经检测本次试验结果符合设计图纸要求。
电子天平、湿养箱
。
备 压力试验机、反力框架、脱模器、 员 员 水稳拌合楼
拌和均匀,无结团
试 样 名 称: 工 程 部 位: 制 件 日 期: 成型含水量(%):
取 样 地 点: 试 样 描 述: 2012.9.14 4.6
最大干密度(g/cm3): 2.322 试件直径D(mm) 150
土的无侧限抗压强度原始记录

土的无侧限抗压强度原始记录
土的无侧限抗压强度原始记录是指对土样进行无侧限抗压试验时得到的实验数据记录。
该实验通常使用压力机或其他相应的设备,通过对土样进行逐渐增大的垂直荷载加载,同时记录下每个荷载值对应的变形值或应变值。
一般来说,原始记录应包括以下几个方面的内容:
1. 荷载值记录:记录每次加载的荷载值,以及单位。
2. 变形或应变记录:记录每次加载后土样的垂直变形值或应变值,以及调整后的变形或应变单位。
3. 荷载-变形或应变曲线:绘制图表或记录数据,展示荷载值和对应的变形或应变值之间的关系。
4. 荷载-变形或应变曲线的拟合曲线:用合适的数学模型,拟合出荷载-变形或应变曲线的规律,以形式化地描述土的无侧限抗压强度。
这些原始记录是进行土体力学研究、工程设计以及地质勘探中非常重要的数据依据。
无侧限抗压强度试验记录

无侧限抗压强度试验记录
委托单位:路线名称:工程名称:
混合料名称:结合料产地:结合料品种标号:
结合料剂量:土样产地:制件方法:
试件类型:公路等级:取样地点:结构层名称:最佳含水量ω(%):最大干密度ρd(g/cm3):设计强度R d(MPa):委托编号:制件日期:试验日期:
试验:复核:负责人:单位:
依据:JTG E51-2009《公路工程无机结合料稳定材料试验规程》第97页
精度要求及结果整理
1、抗压强度保留一位小数。
2、同一组试件试验中,采用3倍均方差方法计算异常值,小试件允许有1个异常值,中试件允
许有1~2个异常值,大试件允许有2~3个异常值。
异常值超过上述规定的试验无效,须重做。
3、同一组试验的变异系数Cv(%)应符合下列规定,方可为有效试验。
小试件Cv≤6%;中试件
Cv≤10%;大试件Cv≤15%。
如不能保证试验结果的变异系数小于规定的值,则应按允许误差10%和90%的概率重新计算所需的试件数量,应增加试件数量并另做新试验。
试验结果与原试验结果一并重新进行统计评定,直到变异系数满足上述规定。
合理-正确测试原状土的无侧限抗压强度
合理\正确测试原状土的无侧限抗压强度摘要:本文作者结合自己多年的实际工作经验,通过实验比对的方式,对如何合理、正确测试原状土的无侧限抗压强度相关问题进行分析探讨,同时给出了自己的看法和意见,仅供参考。
关键词:土工试验;无侧限抗压强度;饱和粘性土;原状土土的抗剪强度指标常用于评价工程建筑地基土的承载力、挡土墙土压力、基坑及边坡的稳定性,是一项重要的力学性质指标,是基础设计的依据。
试验结果的准确性直接影响到工程设计人员对场地土体强度的判断,在实际工程建设中,正确测定并合理取用土的抗剪强度指标是非常重要的。
在土工试验中由于无侧限抗压强度试验简单快捷,试验设备操作方便,因此常用原状土的无侧限抗压强度试验代替三轴不固结不排水剪试验,采用原状土的无侧限抗压强度评价地基土的承载力及其抗剪强度;经常依据原状土的无侧限抗压强度试验结果所反映的土体强度比原位测试结果所反映的土体强度小得多,尽管我国现有的土工试验方法标准、规范、规程对原状土的无侧限抗压强度指标的测试都有详细规定,但其试验结果难以准确反映土体的实际强度及其工程特性。
1 现行国家标准不完善通过比对试验证实国家标准《土工试验方法标准》无侧限抗压强度试验方法不完善,试验结果偏小。
现执行的国家标准《土工试验方法标准》(GB/T 50123-1999)的条款规定原状土的无侧限抗压强度试验适用于饱和粘性土,条款规定试样直径宜为35~50mm(有的行业土工试验规程规定试样直径为40~50mm),试样高度为直径的2.0~2.5倍,其试验条件:原状土试样在不排水、不固结,无侧面压力情况下施加轴向(即垂直向)压力,直至试样发生破坏,测力计出现峰值或取轴向应变15%所对应的轴向压力作为试样的无侧限抗压强度,其物理意义:原状土试样在侧面不受任何限制的条件下,抵抗轴向压力的极限强度。
即式中:qu为土的无侧限抗压强度,kPa;P为试样破坏时(或轴向应变15%所对应)的轴向压力,N;Aa为校正后试样的断面积,cm2。
无侧限抗压强度试验原始记录
养生前试件高度(mm)
浸水后试件高度(mm)
最大压力P(kN)
无侧限抗压强度(MPa)Rc=P/A
无侧限抗压强度最大值(MPa)
无侧限抗压强度最小值(MPa)
无侧限抗压强度平均值(MPa)
标准差
变异系数(%)
95%保证率的值(Mpa) Nhomakorabea备注审核: 复核: 试验:
无侧限抗压强度试验原始记录
试验编号:
试验日期:
样品名称
样品状态
委托日期
检测类型
试验环境
最佳含水率(%)
最大干密度(g/cm3)
试件尺寸
压实度(%)
检测设备
检测依据
试件编号
1
2
3
4
5
6
7
8
9
10
11
12
13
养生前试件质量(g)(m1)
浸水前试件质量(g)(m2)
浸水后试件质量(g)(m3)
养生期间质量损失(g)(m1-m2)
灰土无侧限抗压强度试验记录
试验:
计算:
审核:
试验
侧限抗压试验 强度值 Rc(MPa)
=0.0122x-1.2155
取保证率95%,即 应符合下列规定:小试 根据设计配合比称取试 工地现场取拌和的混合
无机结合料稳定土无侧限抗压强度试验
任务单编号
样品名称
制件日期
成 型 含 水 量 (%)
最 大 干 密 度 (g/cm3)
试件 编号
试件成型后养生前 养生后
质量(g)
高度 (mm)
质量 (g)
养生前 后质量 差(g)
取样地点 结 合 料 剂 量 (%) 浸水日期 试 件 直 径 D(mm) 实验 日 期 试件浸水后
y=0.0122x-1.2155
备注:1: Za为标准正态分布表中随保证率而变的系数,高速公路和一级公路应取保证率95%,即 Za=1.645;其它公路应取保证率90%,即Za=1.282)。 平行试验的偏差系数(%)应符合下列规定:小试 件不大于10% ;中试件不大于15% ቤተ መጻሕፍቲ ባይዱ 大试件不大于20 2:室内配合比设计试验和现场检测两者在试料准备和结果处理上是不同的,前者根据设计配合比称取试 料并拌和,按要求制备试件,结果处理是按RC0.95=RC平均-1.645S>Rd;后者则在工地现场取拌和的混合 料作试料,并按要求制备试件,结果处理是按 Rc平均>Rd/(1-ZaCv)。
无侧限抗压试验
质量 (g)
高度 吸水量 应力环读数 轴向荷载
(mm) (g)
(10-2mm)
P(kN)
1 2 3 4 5 6
强 度 平 均 值 Rc 平 均 (MPa) 均 方 差 σ (MPa) 设 计 强 度 Rd(MPa) 强 度 代 表 值 Rd(MPa)
水泥土无侧限抗压强度试验报告
水泥土无侧限抗压强度试验报告
受控号:
样ห้องสมุดไป่ตู้编号:
委托单位
工程名称
工程部位
品种
设计强(MPa)
样品状态
检验依据 JGJ/T233-2011《水泥土配合比设计规程》
见证单位
龄期 (d)
试件尺寸(mm)
长
宽
高
承压面积 (mm2)
送样日期 检测日期 报告日期 成型日期 养护条件 取样人 见证人
破坏荷载 (kN)
报告编号:
共 页,第 页 盖章
资质证书编号: 地址: 电话: 邮编:
取样证号
见证证号
无侧限抗压强度(MPa)
单块值
平均值
结论
备注
说明
1、检验结果仅对来样负责; 2、报告及其复印件无加盖检验单位的检验报告专用章无效; 3、对报告如有异议,应于收到报告15天内提出。
批准:
审核:
试验:
- 1、下载文档前请自行甄别文档内容的完整性,平台不提供额外的编辑、内容补充、找答案等附加服务。
- 2、"仅部分预览"的文档,不可在线预览部分如存在完整性等问题,可反馈申请退款(可完整预览的文档不适用该条件!)。
- 3、如文档侵犯您的权益,请联系客服反馈,我们会尽快为您处理(人工客服工作时间:9:00-18:30)。
土的无侧限抗压强度原始记录
摘要:
一、无侧限抗压强度的概念与意义
二、无侧限抗压强度试验的步骤与方法
三、无侧限抗压强度试验结果的分析与应用
正文:
土的无侧限抗压强度试验是评估土壤力学性质的重要方法之一。
无侧限抗压强度指的是试块在实验中不对试块的侧边加以限制,是一种理论试验值。
这种试验值可以用于预测土壤在工程应用中的承载能力、稳定性等特性。
一、无侧限抗压强度的概念与意义
无侧限抗压强度试验是通过对土壤样品进行垂直压力施加,测定土壤样品在无侧向压力的情况下抵抗轴向压力的极限强度。
这个强度值反映了土壤的内部抵抗力,是评估土壤力学性质的重要指标。
在土地工程、道路工程等领域有着重要的应用价值。
二、无侧限抗压强度试验的步骤与方法
无侧限抗压强度试验的具体步骤如下:
1.制备土壤样品:根据试验要求,选取代表性的土壤样品。
样品应尽量保持原状,避免扰动。
2.安装试验设备:试验设备包括压力机、路强仪、电子秤、脱模器等。
3.施加压力:将土壤样品放置在试验设备上,逐渐施加垂直压力,直至土壤样品破裂。
4.记录数据:记录施加的压力值和土壤样品破裂时的压力值,计算无侧限抗压强度。
5.重复试验:为提高试验结果的可靠性,应进行多次试验,取平均值。
三、无侧限抗压强度试验结果的分析与应用
试验结果可以反映土壤的力学性质,为工程设计提供依据。
无侧限抗压强度值越高,说明土壤的承载能力和稳定性越好。
在实际工程中,根据土壤的无侧限抗压强度,可以合理选择基础形式、设计荷载分布,确保工程安全。
此外,无侧限抗压强度试验还可以用于评价土壤改良效果。
通过试验比较改良前后的土壤无侧限抗压强度,可以评估土壤改良措施的有效性。
总之,土的无侧限抗压强度试验是一项重要的土壤力学性质研究方法,其结果对于工程设计和施工具有实用意义。