计算经过时间(简单)练习题
三年级求经过时间计算题

三年级求经过时间计算题一、计算经过时间的基本方法。
1. 计算同一天内经过的时间。
- 方法:用结束时间减去开始时间。
- 例如:上午8:00到上午10:00经过的时间,10时 - 8时 = 2小时。
2. 计算跨天经过的时间。
- 先计算第一天经过的时间(用24时减去开始时间),再加上第二天经过的时间。
- 例如:晚上9:00(21:00)到第二天早上6:00经过的时间,24时 - 21时=3小时,3小时+6小时 = 9小时。
二、题目及解析。
1. 小明早上7:30到校,下午4:30离校,小明在校多长时间?- 解析:先把下午4:30转化为16:30(因为下午的时间加上12就是24小时制的时间),然后用16时30分 - 7时30分 = 9小时。
2. 一场电影从上午10:00开始,12:30结束,这场电影放映了多长时间?- 解析:用结束时间12时30分减去开始时间10时,12时30分 - 10时 = 2小时30分。
3. 火车上午9:20出发,下午1:20到达目的地,火车行驶了多长时间?- 解析:把下午1:20转化为13:20,13时20分 - 9时20分 = 4小时。
4. 超市上午8:15开门营业,晚上9:00关门,超市一天的营业时间是多少?- 解析:晚上9:00转化为21:00,21时 - 8时15分。
21时 = 20时60分,20时60分 - 8时15分 = 12小时45分。
5. 小红从晚上7:30开始做作业,到9:15做完,小红做作业用了多长时间?- 解析:9时15分 - 7时30分,9时15分 = 8时75分,8时75分 - 7时30分 = 1小时45分。
6. 一辆汽车上午11:40从甲地出发,下午2:40到达乙地,汽车从甲地到乙地用了多长时间?- 解析:下午2:40是14:40,14时40分 - 11时40分 = 3小时。
7. 学校组织看演出,8:30开始,11:10结束,演出持续了多长时间?- 解析:11时10分 - 8时30分,11时10分 = 10时70分,10时70分 - 8时30分 = 2小时40分。
《计算经过的时间》综合习题

《计算经过的时间》综合习题
1、填空。
(1)一部动画片,下午2:15开始放映,15:40结束放映。
这部动画片放映了()小时()分。
(2)一个公园5月~9月早上7:00开园,晚上6:00闭园,这个公园每天开园()小时。
(3)吉林市的张叔叔一家去北京游玩,8月2日18:13坐火车出发,8月6日9:00返回吉林市,张叔叔一家这次出游一共用了()小时()分。
2、解决问题。
(1)暑假里,小明一家到石家庄度假,全家人上午10:25进入荣国府,下午3:37从里面出来。
小明一家在荣国府里游览了多长时间?
(2)某校举行夏令营活动,8月5日上午8:00在学校集合出发,8月10日15:00返回学校,这次活动持续了多长时间?
3、同学们去郊游,路上用了1小时45分,上午8时到达目的地,他们是什么时候出发的?
4、某广播电台每天的播音时间如下:
第一次:5:25~9:30
第二次:10:55~14:40
第三次:16:50~23:15
(1)这个广播电台全天播音多长时间?
(2)请你再提出一个数学问题,并解答。
5、某气象员观察空气污染情况,每3小时做一次记录,做第四次记录时,时钟正好是12时,做第一次记录时是几时?
6、一个座钟,整点报时。
5时敲5下,需要4秒。
12时敲12下,需要多少秒?。
计算经过时间的应用题

1.小明从8:00开始做作业,到9:30完成。
他一共做了多久的作业?A.1小时B.1小时20分钟C.1小时30分钟(答案)D.2小时2.一场电影从14:15开始,到16:45结束。
电影的时长是?A.2小时15分钟B.2小时30分钟(答案)C.2小时45分钟D.3小时3.小红从19:45开始跑步,跑了45分钟后结束。
她结束跑步的时间是?A.20:15B.20:30(答案)C.20:45D.21:004.一场足球比赛从15:00开始,进行了90分钟后结束。
比赛结束的时间是?A.16:15B.16:30(答案)C.16:45D.17:005.小刚从7:40开始吃早餐,用了20分钟吃完。
他吃完早餐的时间是?A.7:50B.7:60(此选项实际上应为8:00,但为保持格式一致,仍写为7:60,并标记为错误)C.8:00(答案)D.8:106.一场音乐会从20:00开始,持续了2小时10分钟后结束。
音乐会结束的时间是?A.21:10B.22:00C.22:10(答案)D.23:007.小华从13:15开始午休,睡了1小时45分钟后醒来。
他醒来的时间是?A.14:30B.14:45C.15:00(答案)D.15:158.一场讲座从10:30开始,进行了1小时20分钟后结束。
讲座结束的时间是?A.11:30B.11:40C.11:50(答案)D.12:009.小丽从18:40开始做饭,用了30分钟做好。
她做好饭的时间是?A.19:00B.19:10(答案)C.19:20D.19:3010.一场戏剧表演从19:15开始,持续了1小时45分钟后结束。
戏剧表演结束的时间是?A.20:30B.20:45C.21:00(答案)D.21:15。
经过时间的计算习题

经过时间的计算习题1、时间段:6:30-14:008:30-14:459:50-16:2014:30-21:152、时间段:上午8:40-下午2:45中午12:20-晚上7:10下午3:25-晚上10:10上午7:40-晚上9:003、经过时间计算:第一天13:30-第二天7:00晚上8:30-第二天早上9:404、一艘轮船晚上10:50从上海出发,行了1小时20分,这艘轮船在12:10时到达目的地。
5、一节课40分钟,从上午9:50开始上课,下午1:10结束。
6、早训练从8:05开始,训练40分钟。
7、妈妈8:00上班,路上要花25分钟,她至少应在7:35从家里出发。
8、XXX上7:05分从家里出发,路上需花15分钟,他7:20能到学校。
9、一场排球赛从19:30开始,进行了155分钟。
结束的时间是22:05.10、刷牙洗脸需要5分钟,烧水需要10分钟,完成这些事最少需要的时间是15分钟。
11、XXX的学校8:15开始上第一节课,每节课40分钟,课间休息10分钟。
第二节课9:10下课;9:10XXX在上第二节课。
12、妈妈一天XXX作8小时30分钟。
13、一辆汽车9:10从无锡开往南京,11:30到达,途中行驶了2小时20分钟。
一列火车11:25发车,路上行驶了4小时45分,到达时刻是16:10.14、XXX一天在校的时间是7小时10分。
15、XXX上写字课,从下午2点开始,40分钟一节课,应该在3:20下课。
16、今天的时也是昨天的10时,也可以说是昨天夜里的22时。
17、一列火车20点30分从甲站出发,次日12点30分到达乙城,火车共行驶了16小时。
18、XXX睡了9个小时。
19、XXX做作业了1小时20分钟。
20、第三节课下午10:00下课。
二、时间经过的题目14:00-晚上8:00经过6小时。
下午4:00-21:00经过5小时。
1:00-8:00经过()时,应改为凌晨1:00-早晨8:00经过()时。
(完整版)三年级数求经过时间的计算练习题

家门才不会迟到?
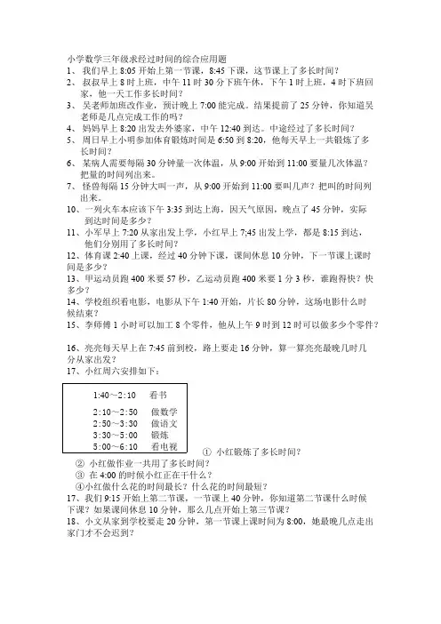
16、亮亮每天早上在 7:45 前到校,路上要走 16 分钟,算一算亮亮最晚几时几 分从家出发? 17、小红周六安排如下:
1:40~2:10 看书
2:10~2:50 做数学
2:50~3:30 做语文
3:30~5:00 锻炼
5:00~6:10 看电视
① 小红锻炼了多长时间?
② 小红做作业一共用了多长时间?
老师是几点完成工作的吗? 4、 妈妈早上 8:20 出发去外婆家,中午 12:40 到达。中途经过了多长时间? 5、 周日早上小明参加体育锻炼时间是 6:50 到 8:20,他每天早上一共锻炼了多
长时间? 6、 某病人需要每隔 30 分钟量一次体温,从 9:00 开始到 11:00 要量几次体温?
把量的时间列出来。 7、 怪兽每隔 15 分钟大叫一声,从 9:00 开始到 11:00 要叫几声?把叫的时间列
The shortest way to do many things is
小学数学三年级求经过时间的综合应用题 1、 我们早上 8:05 开始上第一节课,8:45 下课,这节课上了多长时间? 2、 叔叔早上 8 时上班,中午 11 时 30 分下班午休,下午 1 时上班,4 时下班回
家,他一天工作多长时间? 3、 吴老师加班改作业,预计晚上 7:00 能完成。结果提前00 的时候小红正在干什么?
④小红做什么花的时间最长?什么花的时间最短?
17、我们 9:15 开始上第二节课,一节课上 40 分钟,你知道第二节课什么时候
下课?如果课间休息 10 分钟,那么几点开始上第三节课?
18、小文从家到学校要走 20 分钟,第一节课上课时间为 8:00,她最晚几点走出
出来。 10、一列火车本应该下午 3:35 到达上海,因天气原因,晚点了 45 分钟,实际
时间问题的数学题三年级

时间问题的数学题三年级一、经过时间的计算(1 - 10题)1. 小明早上7:30出门上学,8:10到达学校,小明上学路上用了多长时间?- 解析:计算经过时间用结束时间减去开始时间。
8时10分 - 7时30分 = 40分钟。
2. 一场电影从下午2:15开始,到下午3:40结束,这场电影放映了多长时间?- 解析:3时40分 - 2时15分 = 1小时25分钟。
先算分钟,40 - 15 = 25分钟,再算小时,3 - 2 = 1小时。
3. 小红9:20开始写作业,10:05完成作业,写作业用了多少时间?- 解析:10时05分 - 9时20分 = 45分钟。
4. 火车13:30从甲地出发,17:45到达乙地,火车行驶了多长时间?- 解析:17时45分 - 13时30分 = 4小时15分钟。
先算17 - 13 = 4小时,再算45 - 30 = 15分钟。
5. 学校上午8:00上课,11:30放学,上午在校时间是多少?- 解析:11时30分 - 8时 = 3小时30分钟。
6. 从上午10:45到下午1:15经过了多长时间?- 解析:先把下午1:15转化为13:15,13时15分 - 10时45分 = 2小时30分钟。
7. 李叔叔上午9:10开车出发,12:30到达目的地,开车用了多久?- 解析:12时30分 - 9时10分 = 3小时20分钟。
8. 一场足球比赛14:30开始,16:10结束,比赛进行了多长时间?- 解析:16时10分 - 14时30分 = 1小时40分钟。
9. 小敏7:45从家出发去公园,8:20到达公园,小敏在路上花了多少时间?- 解析:8时20分 - 7时45分 = 35分钟。
10. 飞机10:50起飞,12:25降落,飞机飞行了多长时间?- 解析:12时25分 - 10时50分 = 1小时35分钟。
二、时间的换算(11 - 15题)11. 3小时等于多少分钟?- 解析:因为1小时 = 60分钟,所以3小时 = 3×60 = 180分钟。
人教版小学数学三年级下册第六单元经过时间计算应用题
经过时间计算
一、开始时间和结束时间在同一天(月)
1.图书馆每天早上7:30开馆,中午12:00至1:30休息,下午
5:30闭馆,请问图书馆每天开放多长时间?
2.一列火车凌晨4:15发车,下午3:30到站,请问列车共行驶了多长时间?
3.某学校施工,决定6月2日至6月16日放假,请问该学校放假几天?
二、开始时间和结束时间不在同一天(年、月)
1.王叔叔坐火车去旅游,火车发车时间是晚上9:25,火车到站时间
是次日下午3:35,请问王叔叔一共坐了多久的火车?
2.万叔叔决定2020年2月25日至2020年3月11日去旅游,请问
万叔叔一共出去旅游了多长时间?
3.某公司放假时间是2019年12月15日至2020年3月2日,该公司一共放了多少天假?。
3年级时间计算题
3年级时间计算题一、计算经过时间(以小时和分钟为单位)1. 小明早上8:00到校,中午12:00放学,小明上午在校多长时间?- 解析:12时 - 8时 = 4小时,所以小明上午在校4小时。
2. 小红下午2:30开始写作业,到下午4:10完成作业,写作业用了多长时间?- 解析:先算分钟,10 - 30不够减,从4时借1时(60分钟),60+10 - 30 = 40分钟;再算小时,4 - 1-2 = 1小时。
所以写作业用了1小时40分钟。
3. 一场电影从晚上7:30开始,9:10结束,这场电影放映了多长时间?- 解析:先算分钟,10 - 30不够减,从9时借1时(60分钟),60 + 10-30 = 40分钟;再算小时,9 - 1 - 7 = 1小时。
所以电影放映了1小时40分钟。
4. 火车上午9:20出发,下午1:30到达目的地,火车行驶了多长时间?- 解析:先把下午1:30转化为13:30,13时30分 - 9时20分,30 - 20 = 10分钟,13 - 9 = 4小时,所以火车行驶了4小时10分钟。
5. 超市上午9:00开门,晚上9:00关门,超市一天营业多长时间?- 解析:晚上9:00即21:00,21时 - 9时 = 12小时,所以超市一天营业12小时。
6. 小莉早上7:15从家出发,7:40到达学校,小莉从家到学校用了多长时间?- 解析:40 - 15 = 25分钟,所以小莉从家到学校用了25分钟。
7. 一场足球比赛从下午3:20开始,进行了1小时30分钟,什么时候结束?- 解析:3时20分+1时30分 = 4时50分,所以比赛下午4:50结束。
8. 妈妈上午10:30去买菜,11:15回来,妈妈买菜用了多长时间?- 解析:11时15分 - 10时30分,15 - 30不够减,从11时借1时(60分钟),60+15 - 30 = 45分钟,11 - 1 - 10 = 0小时,所以妈妈买菜用了45分钟。
三年级数求经过时间的计算练习题
小学数学三年级求经由时光的分解运用题1、我们早上8:05开端上第一节课,8:45下课,这节课上了多长时光?2、叔叔早上8时上班,正午11时30分下班午休,下昼1时上班,4时下班回家,他一天工作多长时光?3、吴先生加班改功课,估计晚上7:00能完成.成果提前了25分钟,你知道吴先生是几点完成工作的吗?4、妈妈早上8:20动身去外婆家,正午12:40到达.中路过由了多长时光?5、周日早上小明介入体育锤炼时光是6:50到8:20,他天天早上一共锤炼了多长时光?6、某病人须要每隔30分钟量一次体温,从9:00开端到11:00要量几回体温?把量的时光列出来.7、怪兽每隔15分钟大叫一声,从9:00开端到11:00要叫几声?把叫的时光列出来.10.一列火车本应当下昼3:35到达上海,因气象原因,晚点了45分钟,现实到达时光是若干?11.小军早上7:20从家动身上学,小红早上7;45动身上学,都是8:15到达,他们分离用了多长时光?12.体育课2:40上课,经由40分钟下课,课间歇息10分钟,下一节课上课时光是若干?13.甲运发动跑400米要57秒,乙运发动跑400米要1分3秒,谁跑得快?快若干?14.黉舍组织看片子,片子从下昼1:40开端,片长80分钟,这场片子什么时刻停止?15.李师傅1小时可以加工8个零件,他从上午9时到12时可以做若干个零件?16.亮亮天天早上在7:45前到校,路上要走16分钟,算一算亮亮最晚几时几分从家动身?17.小红周六安插如下:①小红锤炼了多长时光?②小红做功课一共用了多长时光?③在4:00的时刻小红正在干什么?④小红做什么花的时光最长?什么花的时光最短?17.我们9:15开端上第二节课,一节课上40分钟,你知道第二节课什么时刻下课?假如课间歇息10分钟,那么几点开端上第三节课?18.小文从家到黉舍要走20分钟,第一节课上课时光为8:00,她最晚几点走出家门才不会迟到?。
最新冀教版数学小学二年级下册《计算经过的时间》重点习题
《计算经过的时间》习题一、基础过关1.想一想,填一填。
(1)从8时到11时,经过了()小时。
(2)王老师7:20从家出发,7:40到校,路上用了()分钟。
(3)球赛从7时10分开始,到8时40分结束,经过了()小时()分。
(4)华华晚上9时睡觉,第二天早上6时起床,她睡了()小时。
2.想一想,选一选。
(1)植物园上午()开门,它每天开放()。
a. 8时b. 8小时(2)学校上午第三节课()上课,每个课间休息()。
a. 10时b. 10分钟(3)周六下午妈妈()从家去商场,买东西用了()。
a. 1小时20分b.1小时20分二、综合训练1.小明从家到学校步行需要15分钟。
(1)今天上午小明8:30到校,他什么时刻从家出发的?(2)11:40放学,什么时刻小明可以回到家中?2.妈妈早上8:00上班,下午4:00下班,妈妈在单位的时间是多少?三、拓展应用1.欢欢做一朵花用了8分钟,唱唱30分钟内做了5朵花。
欢欢所用的时间比唱唱做一朵花所用的时间多几分钟?2.王师傅每种做8个零件,从8:00到8:15,一共可以做多少个零件?3.小明从家到学校走了40分钟,在7:30到学校,小明在什么时间从家出发?4.老师从9时40分开始开会,开了40分钟,会议应在什么时间结束?答案一、基础过关1.想一想,填一填。
(1)3(2)20(3)1 30(4)92.想一想,选一选。
(1)a b(2)a b(3)b a二、综合训练1.(1)8:15(2)11:552. 8小时三、拓展应用1.30÷5=6分钟 8-6=2分钟2.从8:00到8:15用了15分钟 8×15=120个3.7时30分-40分=6时50分 6:50从家出发。
4.9时40分+40分=10时20分会议应在10:20结束。